http://dx.doi.org/10.35381/racji.v8i2.2910
Digitalización en compra-venta de bienes muebles y calidad del servicio notarial, Perú
Digitalization in the purchase and sale of movable property and quality of notarial services, Peru
Edwin Salazar-Ramos
edwin_sa2@hotmail.com
Universidad César Vallejo, Trujillo, La Libertad
Perú
https://orcid.org/0000-0002-0493-3807
Universidad César Vallejo, Trujillo, La Libertad
Perú
https://orcid.org/0000-0002-8153-3882
Andrés Enrique Recalde-Gracey
Universidad César Vallejo, Trujillo, La Libertad
Perú
https://orcid.org/0000-0003-3039-1789
Eduardo Javier Yache-Cuenca
Universidad César Vallejo, Trujillo, La Libertad
Perú
https://orcid.org/0000-0001-9434-3351
Recepción: 15 de abril 2023
Revisado: 23 de junio 2023
Aprobación: 01 de agosto 2023
Publicado: 15 de agosto 2023
RESUMEN
El objetivo general de la investigación fue analizar jurídicamente la digitalización en compra-venta de bienes muebles y calidad del servicio notarial, Perú. El método utilizado se basó en un enfoque cualitativo con el propósito de llevar a cabo un análisis detallado de los fenómenos investigados. Es importante destacar que la técnica utilizada en esta investigación fue la entrevista en profundidad, donde se empleó una guía de entrevista estructurada. Los investigadores realizaron personalmente estas entrevistas con el propósito de fomentar un diálogo sobre el tema de investigación. Se concluye que, la implementación de la reforma de la ley del notariado y la digitalización en la compra venta de bienes muebles tiene como objetivo principal mejorar la calidad del servicio notarial. La virtualización del acto notarial, mediante la incorporación de herramientas tecnológicas como la firma digital y la comparecencia virtual de las partes, permite lograr eficiencia en la prestación del servicio.
Descriptores: Digitalización; comprador; norma jurídica. (Tesauro UNESCO).
ABSTRACT
The general objective of the research was to legally analyze the digitization in the purchase and sale of movable property and the quality of the notarial service, Peru. The method used was based on a qualitative approach in order to carry out a detailed analysis of the phenomena investigated. It is important to highlight that the technique used in this research was the in-depth interview, where a structured interview guide was used. The researchers personally conducted these interviews with the purpose of fostering a dialogue on the research topic. It is concluded that, the implementation of the reform of the notary law and the digitalization in the purchase and sale of movable goods has as its main objective to improve the quality of the notarial service. The virtualization of the notarial act, through the incorporation of technological tools such as the digital signature and the virtual appearance of the parties, allows to achieve efficiency in the provision of the service.
Descriptors: Digitization; buyer; legal standard. (UNESCO Thesaurus).
INTRODUCCIÓN
La pandemia de Covid-19 trajo como una de sus consecuencias la digitalización de múltiples servicios a nivel mundial. Este hecho ha evitado el contacto presencial y ha obligado a adquirir conocimientos y habilidades sobre el manejo de las herramientas digitales para que las personas hagan uso de la tecnología de la información y las comunicaciones, en el desarrollo eficiente de actividades, acelerando procesos y reducidos costos operativos. (Bormann y Stelmaszczyk, 2022; Jung y Katz, 2022; Carrascosa, 2021). Los servicios legales, entre ellos, el notarial fue afectado por la pandemia del Covid-19 ya que muchas legislaciones no habían incorporado conceptos y técnicas para la comparecencia virtual de las partes (Bormann y Stelmaszczyk, 2022).
En este orden los autores Mejía & Delgado. (2021) manifiestan lo siguiente:
La seguridad jurídica permite a la sociedad tener garantías y protección de la información o expediente, por lo tanto, su integridad debe estar siempre segura bajo normas y procedimientos legales teniendo una clara idea de los principios judiciales, cuya importancia recae en la estabilidad que se le brinda al usuario en procesos legales, considerando el cumplimiento de sus derechos y deberes constitucionales de acuerdo a la función judicial y notarial. (p.30)
En Austria, la Ley No 24/2020, emitida el 4 de abril de 2020, estableció una medida económica en respuesta al Covid-19. En virtud de esta ley, se dispone que, cuando sea necesario que un negocio jurídico, una declaración u otro acto de importancia legal requiera una escritura pública, documento público o certificación notarial para su validez formal, los procedimientos notariales pueden llevarse a cabo a través de medios electrónicos de comunicación. Estos medios electrónicos permiten la identificación inequívoca de las partes involucradas, incluso si no comparecen físicamente ante el notario, utilizando videoconferencias y otros procedimientos electrónicos. (Calvo, 2020).
Por su parte, el autor Lazovich (2021) menciona lo siguiente:
Todo cambio tecnológico trae aparejado, de manera natural, la renuencia al mismo. Éste margen de resistencia, busca justificarse a través de argumentos tales como la falta de seguridad jurídica o fe pública notarial. De esta forma, nos encontramos con que el mayor temor del sistema notarial vigente frente al avance de la informática, radica en el proceso de aprendizaje y adaptación que inevitablemente se impone al ejercicio de su función. (p.5)
En el Perú, ni con la experiencia en el escenario de la pandemia se ha considerado una reforma normativa del servicio notarial, puesto que este servicio que brinda al usuario es meramente presencial, a pesar que muchos de los ciudadanos cuentan con su firma digital; por lo que existe una gran necesidad de la reforma de la ley del notariado para viabilizar la ejecución de actos notariales en la modalidad virtual. El derecho informativo, forma parte de la evolución del derecho en aplicación, es decir, se trata de una nueva manera de aplicar el derecho en los diferentes campos de aplicación que lo permitan. (Medina, 2021, p.58).
Durante la pandemia, la adquisición y venta de bienes muebles ha adquirido una mayor importancia, pero se han enfrentado limitaciones debido a la falta de disposiciones legales que permitan la comparecencia virtual de las partes contratantes en los actos jurídicos, ya que nuestra normativa no contempla esta posibilidad. En este contexto, nuestra investigación se centra en dos categorías principales: la reforma de la ley del notariado para digitalizar el proceso de compra y venta de bienes muebles y mejorar el servicio notarial. Como subcategorías, hemos identificado aspectos como la fe pública, la protocolización notarial, la competencia del notario, el soporte informático, la virtualización del acto notarial, el uso de firmas digitales, así como los principios de celeridad y economía.
En este sentido, el autor Jiménez González (2021) explica lo siguiente:
El Derecho Notarial tiene sus orígenes desde mucho antes de la invención de la escritura, ya que el vivir en sociedad obliga al hombre a contratar entre ellos, por lo que las personas siempre han estado interesadas en poner testigos o poseer algún escrito para dejar constancia de su negocio jurídico. (p.10)
Luego de la argumentación formulada se plantea como objetivo general de la investigación el análisis jurídico de la digitalización en compra-venta de bienes muebles y calidad del servicio notarial, Perú.
MÉTODO
El enfoque de este estudio se basa en una metodología cualitativa, que busca un análisis exhaustivo de los fenómenos bajo investigación con el propósito de comprenderlos y explicarlos (Hernández y Mendoza, 2018). Es relevante destacar que la técnica empleada en esta investigación consistió en la realización de entrevistas en profundidad, las cuales se llevaron a cabo utilizando una guía de entrevista estructurada. Los investigadores llevaron a cabo personalmente estas entrevistas con el objetivo de facilitar un diálogo en torno al tema de investigación y recopilar la mayor cantidad de información posible de cada uno de los expertos, en consonancia con los objetivos planteados. De acuerdo con Arias (2016), esta técnica permite obtener información acerca de cómo los participantes perciben el objeto de estudio en función de sus experiencias. Además, Espinoza (2020) sostiene que el rigor científico se alcanza mediante un manejo adecuado de la información durante su procesamiento y análisis, lo que garantiza la calidad, validez y confiabilidad de los datos o información obtenida. Este estudio ha permitido la obtención de eventos significativos a través de las entrevistas en profundidad aplicadas a los especialistas seleccionados, quienes se involucraron activamente en todo el proceso.
RESULTADOS
Se formularon preguntas abiertas teniendo en cuenta las implicancias en cuanto a la fe pública que brinda el notario, la protocolización y la competencia notarial, aspectos vinculados directamente con la digitalización del servicio notarial:

Figura 1. Fe pública.
Elaboración: Los autores.
De la opinión de los entrevistados se encontró que la Ley del notariado exige que el notario verifique la identidad de las partes contratantes, para efectos de constatar la identidad digital y dar fe que las personas que aparecen en el documento son quienes dicen ser, dando su consentimiento libremente; a la vez en el mismo hilo debe verificar el contenido de los documentos, revisar registros y otra documentación que es necesaria para la transacción, para lo cual requiere la presentación de documentos impresos. En resumen, los expertos precisaron que la fe pública notarial brinda seguridad jurídica, confianza y autenticidad a los actos que se celebran ante un notario. Tal como se muestra en la figura 1.
En cuanto a la protocolización, precisaron que en la actualidad la ley exige el registro en pliegos de papel, por lo que, ante la implementación de la digitalización del servicio, es necesaria la creación de un registro notarial electrónico, donde se puedan almacenar y consultar los documentos notariales de manera segura. Este registro debe garantizar la integridad y autenticidad de los documentos, así como el acceso adecuado por parte de los interesados y autoridades competentes. Así mismo señalaron que el bien mueble, para su transferencia, se rige por título y por el modo o tradición, misma que no se ve afectada por la competencia territorial que es aplicable a los bienes inmuebles.
En otras palabras, el notario es el profesional encargado de constatar oficialmente la realización de un acto jurídico y los hechos y circunstancias que presencia, otorgándoles autenticidad y garantizando la seguridad legal. De todo ello se puede desprender que la Ley del Notariado, con el afán de brindar seguridad jurídica sobre los actos de transferencia de bienes que se celebran en las oficinas notariales, exige que el notario de fe pública sobre la identidad, voluntad de las partes y de los documentos que anteceden a tal acto, para lo cual exige la comparecencia física de las partes y presentación impresa de los documentos.
La digitalización del servicio notarial plantea desafíos que podrían tener un impacto negativo en aspectos esenciales, como la fe pública y la protocolización, lo que a su vez podría comprometer la seguridad jurídica. Por lo tanto, es de suma importancia implementar mecanismos como la firma digital y la creación de un registro notarial electrónico, con el fin de garantizar la seguridad y la integridad de los procesos notariales realizados en el entorno digital. Además, la reforma de la ley de notariado debe establecer procedimientos simplificados y bien definidos para la compra y venta de bienes muebles, asegurando al mismo tiempo la seguridad y la protección de los datos de los usuarios. De esta manera, se pueden aprovechar de manera efectiva los avances tecnológicos. Al respecto el autor, López. (2019) describe lo siguiente:
La digitalización de documentos es parte del proceso operativo y administrativo prácticamente de cada institución, organización o entidad, en especial algunas áreas específicas; departamentos financieros, administrativos, archivos, jurídico, que son los que siempre acumulan muchos papeles en su trabajo diario. (p.13).
Se realizaron preguntas abiertas a los expertos respecto del uso de herramientas tecnológicas como la videoconferencia, la firma digital y otros posibles mecanismos que podrían facilitar la digitalización y modernización de dicho proceso

Figura 2. Soporte informático.
Elaboración: Los autores.
En relación a la videoconferencia, los entrevistados destacaron que la implementación de soluciones digitales adicionales vinculadas a la RENIEC, tales como aplicativos que incorporen el escaneo de huella digital, reconocimiento facial y firma digital, posibilitarían al notario verificar la identidad digital y certificar que las personas mencionadas en el documento son efectivamente quienes afirman ser. (Descrito en la figura 2) Además, se destaca la necesidad de implementar un sistema de gestión de documentos, así como la exploración de la aplicación de la Criptografía y la tecnología Blockchain como alternativas para reemplazar la protocolización física de los documentos. La Criptografía brinda una capa de protección adicional a la información, mientras que el Blockchain permite el almacenamiento seguro de la documentación. Si bien se reconoce que esto implicaría una inversión tecnológica se resalta que, a largo plazo, reduciría costos asociados al uso de papel y personal.
De lo expuesto se deduce que en la actualidad existen las herramientas tecnológicas necesarias para la implementación de documentos y firmas digitales, la comparecencia virtual de las partes, la identificación digital, así como la gestión y almacenamiento digital de los actos. Estas medidas posibilitan la digitalización del servicio notarial sin comprometer la seguridad e integridad de los procesos notariales, al tiempo que se garantiza la seguridad jurídica.
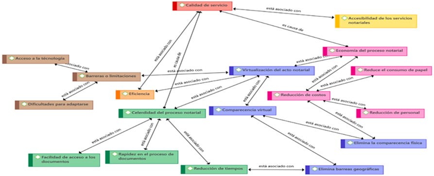
Se realizaron preguntas abiertas a los expertos, a fin de identificar conceptos jurídicos y técnicas aplicables que mejoren la calidad del servicio notarial, en dicho proceso se puso especial énfasis en la celeridad y la economía de los procesos notariales.

Figura 3. Calidad del servicio notarial.
Elaboración: Los autores.
Según los entrevistados, la calidad del servicio notarial está estrechamente relacionada con la rapidez y la facilidad de acceso a los documentos, así como con la eficiencia en los procesos y la reducción del tiempo. Además, destacaron dos conceptos fundamentales: la economía de los procesos notariales, que implica la reducción de costos; y la accesibilidad, que implica un acceso sin restricciones geográficas y sociales. La cuales se muestran en la figura 3.
Señalaron, además que, esto podría alcanzarse con la virtualización del acto notarial por medio del cual se puede dar la comparecencia virtual de las partes ante el notario, eliminando barreras geográficas, puede ayudar a reducir costos con la disminución del uso del papel, la reducción de personal y el traslado que implica hacia las notarías; sin embargo, este podría presentar limitaciones en su implementación, principalmente en zonas rurales con poco acceso a tecnología y dificultades para la adaptación en personas mayores que no están familiarizados con la digitalización. En tal sentido, el autor Baldeón Díaz. (2020) menciona lo siguiente:
Toda persona podrá solicitar información ante las Notarías Públicas, siempre que dicha información se haya originado en el ejercicio de funciones, obre en su archivo notarial, y que tenga la calidad de información pública, ello, nos lleva a revisar el concepto de información de acceso público. (p.224)
De lo dicho se desprende que la calidad del servicio notarial está intrínsecamente relacionada con varios aspectos clave. En primer lugar, se encuentra la celeridad, que implica la facilidad de acceso a los documentos, la rapidez en los procesos y la reducción del tiempo requerido. En segundo lugar, la economía de los procesos notariales desempeña un papel crucial, ya que implica la reducción de costos, la eficiencia en la prestación del servicio y la accesibilidad libre de barreras geográficas y sociales.
La virtualización del acto notarial se presenta como una solución relevante y de gran impacto para lograr los objetivos planteados. Mediante esta modalidad, se superan las barreras geográficas, se reduce significativamente el uso de papel, se disminuye la necesidad de personal y se elimina la obligación de realizar desplazamientos físicos hacia las notarías. Estas medidas no solo contribuyen a mejorar la calidad del servicio notarial, sino que también generan beneficios económicos y facilitan el acceso a los servicios notariales. En consecuencia, nos encontramos ante una necesidad clave de transformación en el ámbito notarial, donde la virtualización se presenta como una herramienta esencial para promover la eficiencia, la economía y la accesibilidad en la prestación de servicios notariales.
Opinión de los expertos respecto de reforma de la ley del notariado, la digitalización en la compra venta de bienes muebles y la calidad del servicio notarial, Perú 2022.

Figura 4. Reforma a la Ley.
Elaboración: Los autores.
A partir de las entrevistas realizadas, los expertos han expresado sus opiniones sobre la reforma de la Ley del Notariado, la digitalización en la compraventa de bienes muebles y la calidad del servicio notarial, como se ilustra en la Figura 4. Han enfatizado la importancia de considerar las implicaciones legales, sociales y tecnológicas asociadas a estos cambios. Es fundamental establecer regulaciones adecuadas que protejan los datos de los usuarios y garanticen la seguridad e integridad de los procesos notariales a través de la digitalización. Además, los expertos sugieren la realización de charlas de capacitación y asesoramiento dirigidas tanto a los usuarios como al personal de las notarías, teniendo en cuenta factores como la edad y el acceso a la tecnología. Para implementar este servicio, es esencial que las notarías cuenten con la capacidad tecnológica y realicen la inversión necesaria para proporcionar un soporte informático adecuado. La función primordial del notario es brindar protección a los ciudadanos en los actos y negocios de máxima trascendencia a través de un conjunto de operaciones jurídicas (Armella et al., 2020, p. 5). El propósito social del notariado es, en esencia, acercar la paz al derecho de manera imparcial e independiente, mediante la argumentación jurídica y la experiencia profesional que el notario ha adquirido a lo largo del tiempo. (De Vettori González, 2021, p.191).
CONCLUSIONES
La implementación de la reforma de la ley del notariado y la digitalización en la compra venta de bienes muebles tiene como objetivo principal mejorar la calidad del servicio notarial. La virtualización del acto notarial, mediante la incorporación de herramientas tecnológicas como la firma digital y la comparecencia virtual de las partes, permite lograr eficiencia en la prestación del servicio, cumpliendo con los principios fundamentales de celeridad y economía. En la actualidad, existen herramientas tecnológicas que hacen posible la implementación de la reforma de la ley del notariado a través de la digitalización en la compra venta de bienes muebles. La viabilidad de utilizar la firma digital, la comparecencia virtual, la gestión y almacenamiento digital de los actos notariales permite llevar a cabo la digitalización del servicio, garantizando la seguridad e integridad de los procesos notariales.
FINANCIAMIENTO
No monetario.
AGRADECIMIENTO
A la Universidad César Vallejo, por motivar el desarrollo de la Investigación.
REFERENCIAS CONSULTADAS
Arias, F (2016). El proyecto de investigación: Introducción a la metodología científica. [The Research Project: Introduction to Scientific Methodology]. 3ra Edición. Caracas. Episteme. https://n9.cl/hxqdh
Armella, C. N., Cosola, S. J., Moreyra, J. H., Salierno, K. V., Schmidt, W. C. y Zavala, G. A. (2020). La función notarial telemática o a distancia. [The telematic or remote notary function]. Revista Jurídica Argentina La Ley, (114), 4-7. https://n9.cl/lsyqk
Baldeón Díaz, K. (2020). Transparencia en la función notarial. [Transparency in the Notary Function]. Lex-Revista De La Facultad De Derecho y Ciencias Políticas,18(26),217-234. http://dx.doi.org/10.21503/lex.v18i26.2178
Bormann, J. y Stelmaszczyk, P. (2022). El ejercicio de la función pública notarial vinculado a la recuperación de las economías nacionales en la época post-pandemia. [The exercise of the notarial public function linked to the recovery of national economies in the post-pandemic era]. XXX Congreso Internacional del Notariado. Cancún, México. https://n9.cl/1u9ru
Calvo, I. (2020). Digitalización de la función notarial e intervención a distancia. [Digitalization of the notary's office and remote intervention]. Las Rozas (Madrid). Editorial Wolters Kluwer. https://n9.cl/cnmb8
Carrascosa, J. M. (2021). Challenges for European notaries in face to digitalization, (130). https://n9.cl/kurnw
De Vettori González, J. M. (2021). Importancia de la función notarial en la protección de los derechos fundamentales en el contexto del COVID-19. [Importance of the notary's function in the protection of fundamental rights in the context of COVID-19]. Ius Et Praxis, 52(052), 187-196. https://doi.org/10.26439/iusetpraxis2021.n052.5068
Espinoza Freire, E. (2020). La investigación cualitativa, una herramienta ética en el ámbito pedagógico. [Qualitative research, an ethical tool in the pedagogical field]. Revista Conrado,16(75), 103-110. https://n9.cl/0o1jo
Hernández Sampieri, R., & Mendoza, C. (2018). Metodología de la investigación. Las rutas cuantitativa, cualitativa y mixta. [Research methodology. Quantitative, qualitative and mixed routes]. México. Mc Graw Hill Education. https://n9.cl/6e52k
Jiménez González, S. (2021). Aplicación de la firma electrónica en los actos notariales en concordancia con la normativa legal vigente en el Ecuador. [Application of the electronic signature in notarial acts in accordance with the legal regulations in force in Ecuador]. Tesis de Grado. Universidad Hemisferios. https://n9.cl/yxpal
Jung, J., & Katz, R. (2022). Impacto del COVID-19 en la digitalización de América Latina. [Impact of COVID-19 on the digitization of Latin America]. Comisión Económica para América Latina y el Caribe. https://n9.cl/3povc
Lazovich, M. (2021). La digitalización del sistema notarial. [Digitization of the notarial system]. Universidad de Belgrano-Facultad de Derecho y Ciencias Sociales-Abogacía. https://n9.cl/zj8oxk
López, M. (2019). Desarrollo de un sistema de digitalización y reconocimiento óptico de caracteres (OCR) para los documentos de la Notaria Primera de Quilanga-Loja. [Development of a digitalization and optical character recognition (OCR) system for the documents of the First Notary of Quilanga-Loja]. Tesis de Grado. Universidad de Guayaquil. https://n9.cl/532hk
Medina, I. (2021). La fe pública y la seguridad como función pública notarial en los documentos firmados digitalmente, Lima 2017. [Public faith and security as a notarial public function in digitally signed documents, Lima 2017]. Tesis de Grado. Universidad Alas Peruanas. https://n9.cl/bkh5r
Mejía, E., & Delgado, J. (2021). La aplicación y la seguridad jurídica sobre la firma electrónica para agilitar los servicios notariales. [The application and legal certainty of electronic signatures to streamline notarial services]. Tesis de Grado. Universidad de Guayaquil. https://n9.cl/h1sj6
©2023 por los autores. Este artículo es de acceso abierto y distribuido según los términos y condiciones de la licencia Creative Commons Atribución-NoComercial-CompartirIgual 4.0 Internacional (CC BY-NC-SA 4.0) (https://creativecommons.org/licenses/by-nc-sa/4.0/).