http://dx.doi.org/10.35381/r.k.v6i11.1237
Matriz de resina poliéster y fibra natural de Chonta en piezas internas automotrices
Chonta natural fiber and polyester resin matrix in automotive internal parts
Instituto Tecnológico Superior Central Técnico, Quito
Ecuador
https://orcid.org/0000-0002-6892-4969
Juan Pablo Llanga-Cantuña
Universidad Central del Ecuador, Quito
Ecuador
https://orcid.org/0000-0002-0215-0091
Christian Daniel Vazco-Silva
Universidad Central del Ecuador, Quito
Ecuador
https://orcid.org/0000-0002-0726-2578
Víctor Gabriel Acosta-Coba
Universidad Tecnológica Equinoccial, Quito
Ecuador
https://orcid.org/0000-0002-9844-3007
Recepción: 01 de febrero 2021
Revisado: 10 de marzo 2021
Aprobación: 25 de mayo 2021
Publicación: 01 de junio 2021
RESUMEN
Se definió como objetivo generar un proceso de elaboración de partes internas automotrices a partir de la caracterización de un material con matriz de resina poliéster y refuerzo con fibra natural de Chonta para la producción de piezas internas automotrices. Metodológicamente se desarrolló desde el enfoque cuantitativo con diseño de campo no experimental en la modalidad proyecto especial. Se procedió a realizar ensayos mecánicos de tracción y flexión para caracterizar el material. Con estos datos se realiza la generación de moldes de partes automotrices y en la segunda parte se procedió a generar varios moldes de partes internas del vehículo, constituyéndose en una alternativa por cuanto en el Ecuador, se importan los accesorios internos del vehículo y no se cuenta con una industria de manufactura para crear remplazos, especialmente de materiales biodegradables como madera y otras plantas que nos ayuden a crear piezas para utilizarlas como reemplazo.
Descriptores: Vehículo automotor; industria manufacturera; materia orgánica. (Palabras tomadas del Tesauro UNESCO).
ABSTRACT
The objective was to generate a process for the manufacture of automotive internals from the characterization of a material with a polyester resin matrix and reinforcement with Chonta's natural fiber for the production of automotive internals. Methodologically, it was developed from a quantitative approach with a non-experimental field design in the special project modality. Mechanical tensile and flexural tests were carried out to characterize the material. With these data, the generation of automotive parts molds is carried out and in the second part, several molds of internal parts of the vehicle were generated, becoming an alternative because in Ecuador, the internal accessories of the vehicle are imported and it is not counted with a manufacturing industry to create replacements, especially of biodegradable materials such as wood and other plants that help us create pieces to use as replacements.
Descriptors: Motor vehicles; manufacturing industry; organic matter. (Words taken from the UNESCO Thesaurus).
INTRODUCCIÓN
De acuerdo a (Athijayamani, et al. 2010), el avance que se presenta en el campo de los materiales nuevos y en especial los materiales compuestos se han ido desarrollando vertiginosamente presentando una alternativa para fabricar piezas de distintos usos. A continuación, se realizará el estado del arte sobre este tema a nivel regional y mundial para centrarnos en los avances a los cuales se tendría que encaminar este trabajo.
(Yin, et al. 2016) indican en su obra que, en las últimas dos décadas, los compuestos de matriz de cerámica (CMC) reforzados con fibra de silicio carbono (SiC) han atraído un gran interés. Debido a la característica de microestructura de múltiples escalas y los métodos de procesamiento a medida, como la infiltración química de vapor y la cerámica derivada de polímeros, los compuestos de matriz de SiC alcanzan un gran potencial como compuestos multifuncionales.
Al diseñar la fibra, la interfase, la matriz y el revestimiento, el compuesto exhibe una multitud de funcionalidades que son deseables para diversas aplicaciones tecnológicas. Además de fortalecer y fortalecer el diseño de los CMC, tres temas inspiradores de los CMC multifuncionales reciben cada vez más atención, incluida la autocuración de grietas, la autolubricación por fricción y el blindaje y absorción electromagnéticos, que son los mecanismos clave para promover la aplicación de los CMC en estructuras calientes. de motores y vehículos aeroespaciales, pastillas/discos de freno, diversos dispositivos electrónicos, etc. Se toma esto como partida ya que de la misma manera se generan los materiales compuestos que tiene matriz polimérica con refuerzos naturales.
Algunos investigadores estudian un bio-compuesto de polipropileno (PP) reforzado con fibras naturales de Kenaf y yute, largas y discontinuas. El efecto de la fracción volumétrica de fibra sobre las propiedades mecánicas de los bio-compuestos se examinó realizando ensayos de tracción y flexión y observando la interface entre la fibra y la matriz. (Lee, et al. 2009).
Se concluye que los compuestos de PP reforzados con fibra de kenaf tienen una fracción de fibra nominal óptima de 30%, en la que el módulo de tracción y flexión es el más alto, mientras que la reducción de la resistencia es mínima. Para los materiales compuestos reforzados con fibra de yute, una fracción de fibra nominal del 40% parece ser el valor óptimo.
En este sentido, se genera la propuesta de caracterizar un refuerzo natural de Chonta a la matriz de resina poliéster, con la finalidad de producir piezas internas automotrices disminuyendo con esto el uso de plástico derivado de petróleo que a la finalidad es contaminante al medio ambiente con este proyecto se pretende dar una alternativa que la fibra natural nos ayude a generar un material compuesto y esto sea una materia prima que sea amigable con el medio ambiente y no como el plástico que se usa mucho en vehículos y en especial piezas internas automotrices.
En la amazonia no se aprovecha la Chonta de una manera que pueda ayudar al medio ambiente (Garrido-Pérez, et al. 2018), teniéndose como referencia para la producción de piezas automotrices, la finalidad de todo es reducir la contaminación del medio ambiente con la caracterización de material natural para la producción de partes internas automotrices y con esto dar una opción para disminuir un poco el uso de los derivados de petróleo como lo ha hecho Chevrolet, entre los principales intereses de introducir fibras naturales en la generación de auto partes se encuentra relacionado a la disminución de la masa relativa, posibilidad de contar con propiedades mecánicas que respondan a una cultura biodegradable, buscando generar aislamiento térmico y disminución de contaminación a partir del empleo de material orgánico, siendo la Chonta, favorable para tal fin, por cuanto cumple con las características anteriores, reciclable, por consiguiente, inocua para el medio ambiente (Arias-Gutiérrez, et al. 2016), visión compartida por el trabajo de (Pontón & Guerrero, 2011), al indicar que las fibras orgánicas resultaron con excelente resistencia, además, (Yangüez-Bernal, 1975), contribuye al indicar que la Chonta reduce el dióxido de carbono en el ambiente.
Por lo tanto, la Chonta al ser una fibra natural se da por entendido que es biodegradable y amigable con el medio ambiente y con la salud, al elaborar piezas internas automotrices los usuarios que habitan dentro del vehículo no corren el riesgo que las piezas sean un tentativo con su salud y contra el medio ambiente como lo hacen algunos derivados de petróleo, los comuneros de la Amazonia Ecuatoriana viven más años que una persona que habitan en una ciudad esto se da por la naturalidad que viven y su entorno el cual ellos tienen todos los días y el poco índice de contaminación que existe en esa región del Ecuador (Arias-Gutiérrez, et al. 2016).
El desarrollo tecnológico agigantado en la industria automotriz y la gran comercialización que se dio en la última década especialmente en algunos países y la preocupación de reducir los derivados del petróleo han hecho que las investigaciones se prioricen con elementos biodegradables los cuales se desechan o se utilizan de abono para la tierra (Arroyo-Fabars, et al. 2015). Sin embargo, en Ecuador en provincias como Napo, Zamora y específicamente en la ciudad del Tena, la Chonta se quema, ya que su proceso de putrefacción dura mucho tiempo, generándose pérdida de un importante material que podría ser empleado en la fabricación de piezas automotrices, lo cual, permitiría contribuir en la nueva visión mundial de la industria.
Además, en el Ecuador por el excesivo robo de vehículos (Campaña, 2021), aunado a los accidentes de tránsito en los cuales se afecta las partes internas del vehículo y en casos puntuales los repuestos se demoran entre 3 y 6 meses en llegar al país, hasta ese momento el dueño del vehículo tiene que usar en ese estado el vehículo y se van deteriorando otros elementos, siendo necesario fomentar una alternativa para el reemplazo más efectivo.
Partiendo de lo planteado, el presente proyecto especial tiene como objetivo generar un proceso de elaboración de partes internas automotrices a partir de la caracterización de un material con matriz de resina poliéster y refuerzo con fibra natural de Chonta para la producción de piezas internas automotrices en el Ecuador.
MÉTODO
Procedimiento de la investigación
En el caso de la generación de probetas para la caracterización del nuevo material compuesto se realizó con un instrumento de medida de longitud, masa además de los utilizados en el laboratorio donde se envíe a realizar las pruebas.
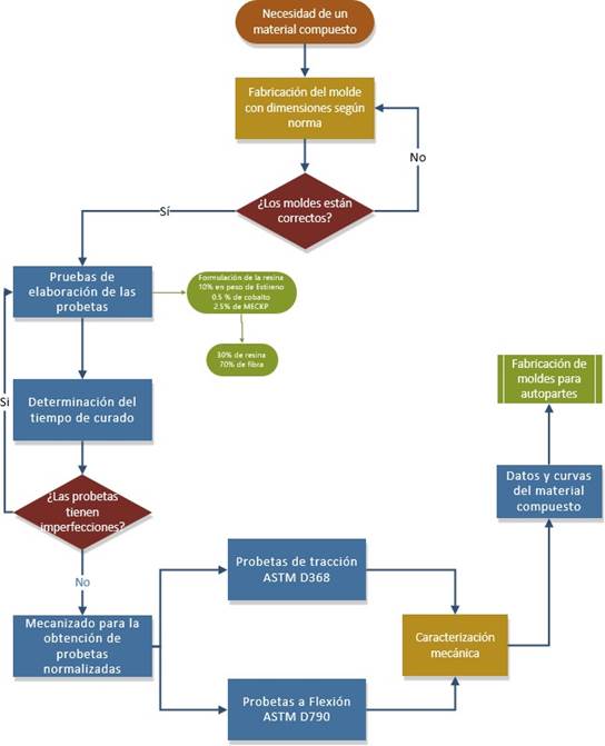
En primera instancia se procedió a la construcción del molde para la obtención de las láminas de material compuesto y matriz; elaborado con madera con protección vinílica en la base y la tapa para mejorar el desmolde; y sin protección en las paredes para asegurar la salida del aire al momento del moldeo. A continuación, se realizaron pruebas preliminares de la obtención de la lámina de compuesto y matriz con los parámetros de resina y fibra de chonta.
La resina empleada es una resina poliéster insaturada ortoftálica SINTAPOL 2074, que en su hoja técnica el fabricante recomienda las siguientes proporciones de mezcla para resina, diluyente, acelerante y catalizador. (10% en peso. De estireno, 0,5% gr. De cobalto y 2,5% De MECK). La fibra con la que se trabajará es el Astrocaryum Standleyanum (chonta) del sector de lago agrio, Sucumbios-Ecuador, en una presentación de fibras largas y cortas secado al sol durante 30 días, pasando por el proceso de aplastamiento para obtener fibras de forma regular.
Se realizó el material compuesto mediante el proceso de presión manual durante un tiempo determinado, ya que los moldes contienen las medidas de espesor adecuadas para fabricar las probetas de los ensayos de tracción y flexión. En este proceso se determina el tiempo necesario para obtener una lámina en buenas condiciones de material compuesto con un porcentaje de 70% volumen de fibra y 30% de volumen de resina.
El producto obtenido sin defectos se utiliza en la elaboración de las probetas para los dos ensayos descritos tanto para el material compuesto como el matriz, cortando con sierra metálica las mismas basado en las normas ASTM D3039-14 y ASTM D7264-15 para el compuesto, y ASTM D638-14 y ASTM D790-15-e2 para la matriz.

Figura 1. Proceso a seguir para la elaboración de procesos.
Fuente: Los autores (2021).
Con las probetas elaboradas se procederá a los ensayos mecánicos de acuerdo a las normas antes mencionadas y a la obtención de los datos y curvas características; conforme a las tablas que se muestran a continuación.
ASTM D 638-14 Ensayos de tensión. “Standart Test Method for Tensile Properties of Plastics”.
|
Unidades |
SI |
|
Probetas tracción |
5 evaluadas en condiciones favorables |
|
Ancho |
19 mm |
|
Longitud |
165 mm |
|
Espesor |
4 mm |
|
Velocidad |
1.2 mm/min |
|
Temperatura |
16°C |
Fuente: Los autores (2021).
ASTM D 760-15e2 Ensayos de flexión. “Standart Test Method for Flexural Properties of Uniforced and Reforced Plastics and Electrical Insulating Materials”.
|
Unidades |
SI |
|
Probetas tracción |
5 evaluadas en condiciones favorables |
|
Ancho |
19 mm |
|
Longitud |
165 mm |
|
Espesor |
4 mm |
|
Velocidad |
2 mm/min |
|
Temperatura |
16°C |
Fuente: Los autores (2021).
Elaboración probetas
Se procede a revisar 10 muestras aleatorias tomadas del paquete seco de Chonta, que no posean alteraciones en su superficie o deformaciones que puedan modificar los resultados.
Se evidencia tres variaciones de longitud significativas en la fibra, por lo que se procede a realizar tres grupos uno de cortas menores a un centímetro, medianas entre 1 a 3 centímetros y la de mayores de 3 centímetros.
Se separa los grupos y se procede a realizar las probetas de acuerdo a la norma.
![]() |
Figura 2. Fibra de chonta seleccionada.
Fuente: Los autores (2021).

Una
vez etiquetadas se procede a presionarlas durante 8 horas mediante el uso de
dos retazos de madera y pinzas mecánicas, hasta lograr la eliminación de los
orificios internos sin dañar la superficie de la fibra como se muestra en la
figura 3.
Figura 3. Fibra de chonta secada y aplastada.
Fuente: Los autores (2021).
RESULTADOS
Se describen los resultados de la investigación, mediante gráfico y tabla de correlación:
Ensayos mecánicos
Para la ejecución de los ensayos mecánicos de la fibra natural se utilizó la máquina de ensayos universal para polímeros de la Escuela Politécnica Nacional en el centro de investigaciones aplicadas a polímeros CIAP.
Resultados de los ensayos mecánicos a tracción.
|
Propiedad |
Unidad |
Método de ensayo |
Valor |
Desviación estándar |
|
Resistencia a la tracción |
MPa |
ASTM D638 |
5.70 |
0.74 |
|
Elongación |
% |
ASTM D638 |
1.91 |
0.34 |
Fuente: CIAP.
Además, se realizó el ensayo de flexión a tres puntos de acuerdo a la norma especificada.
Resultados de los ensayos mecánicos a flexión.
|
Propiedad |
Unidad |
Método de ensayo |
Valor |
Desviación estándar |
|
Flexión a tres puntos |
MPa |
ASTM D790 |
27.60 |
5.35 |
Fuente: CIAP.
Para la construcción del molde se utilizó espuma de poliuretano para dar la forma adecuada del nuevo molde que será la base de la nueva pieza. Es muy importante que los materiales pre-impregnados de fibra de vidrio o de carbono y matriz epoxi, necesarios en la fabricación de elementos, deban encontrarse dentro de sus periodos de vida útil. De especial relevancia son el tiempo de vida de manejo máximo y el tiempo de vida total máximo a temperatura ambiente. Estos valores son proporcionados por el suministrador a través de las hojas técnicas. Como recomendación no mezcle grandes cantidades de resina debido a que los lotes grandes son más difíciles de mezclar y el fraguado de la mezcla es más rápido. Un dato útil es que unos 100 gramos. de resina se pueden utilizar durante 25 minutos aproximadamente a una temperatura de 20-25ºC.

Figura 4. Aplicación de cera al molde.
Fuente: Los autores (2021).
![]() |
Figura 5. Aplicación de las capas de fibra de carbono.
Fuente: Los autores (2021).
El tiempo de curado o secado depende de la temperatura inicial de los componentes, es importante recordar que la reacción química de la resina es exotérmica, es decir que desprende calor y teniendo en cuenta esta consideración el tiempo de curado parcial es de aproximadamente 6 horas. Transcurrido este tiempo el elemento se puede mover; no obstante, se requiere un largo tiempo de 36 horas a una temperatura ambiente (aproximadamente 20 grados centígrados) para poder extraer el elemento de la matriz y realizar los acabados necesarios.

Figura 6. Obtención de la nueva pieza.
Fuente: Los autores (2021).
Resumen del proceso
Durante el proceso tendremos que controlar los siguientes puntos:
1. Los materiales utilizados son los utilizados en los planos y se encuentran dentro de su tiempo de utilización.
2. Seguir estrictamente las indicaciones referentes al número de capas, secuencia de apilamiento y orientación requerida en el plano.
3. Evitar la formación de oclusiones de aire y formación de arrugas.
4. Si fuera necesario realizar empalmes, se utilizarán las normas y especificaciones aplicables.
5. Observar estrictamente los requerimientos de limpieza, seguridad e higiene laboral y manejo, tanto a los diversos materiales como a las áreas de trabajo y equipamiento.
El desmoldeo es la operación de separación del conjunto laminado /útil por medio de aparatos como espátulas y otras herramientas. La aplicación del desmoldante facilitará esta operación. Para ello se aplicarán 2 capas de desmoldante MEK (metiletil cetona), una en sentido perpendicular a la otra con el objeto de asegurar que toda la superficie del útil es impregnada de desmoldante.
![]() |
Figura 7. Terminación de la pieza.
Fuente: Los autores (2021).
El tiempo de curado entre ambas capas de 15 minutos. Una vez limpias las superficies del útil, estas deben secarse completamente antes de aplicarse el agente desmoldante.
En el caso de que aparezcan condensaciones, estas deben eliminarse mediante un ligero calentamiento de útil. Las piezas en general no deberán desmontarse del útil de curado hasta que alcancen una temperatura inferior de 60º.
Además de la pieza mostrada se realizaron más piezas internas del vehículo, ya que al ser más pequeña la pieza fue más fácil realizarla. Lo que se probó también fue la forma de secado, como se observa en la siguiente imagen donde se utilizó una pistola de calor para acelerar el tiempo de curado. En la primera prueba que se tomó en cuenta este proceso se tuvieron algunas fallas como era la producción de espacios huecos en la mitad de la pieza.
CONCLUSIÓN
La resina al ser reforzada con fibra de chonta aumenta considerablemente su resistencia. En los ensayos de flexión la resistencia a la flexión aumento de 4.48 MPa a 25.28 MPa, lo que significa un aumento mayor a 500% de la resistencia del material compuesto resultante.
El uso de la fibra en la obtención de partes automotrices internas para el vehículo es de gran ayuda ya que mejora la resistencia a la flexión y ayuda a disminuir los costos sin nombrar que es muy beneficioso para el medio ambiente.
El contenido de fibra que resulto más adecuado para obtener la mayor resistencia es de 60% de fibra en peso de la pieza.
El estudio realizado presenta la existencia de varias metodologías de simulación para materiales compuestos; entre las que destacan la malla computacional de una probeta con las propiedades mecánicas tomadas a partir del ensayo del material compuesto que optimiza el tiempo de simulación y la cantidad de elementos finitos utilizados ya que se considera todo como un solo cuerpo, y otra en la que existe una malla para cada uno de los componentes del material compuesto con sus respectivas propiedades mecánicas que brinda una mejor aproximación al resultado pero necesita un mayor tiempo computacional; ésta se utilizó en la investigación, ya que las probetas no tienen formas complejas, obteniendo resultados muy cercanos a los valores experimentales con un error promedio del 1,1% .
FINANCIAMIENTO
No monetario.
AGRADECIMIENTO
A todos los agentes sociales involucrados en el desarrollo de la investigación.
REFERENCIAS CONSULTADAS
Arias-Gutiérrez, R, Carpio-Arias, T, Herrera-Sorzano, A, & González-Sousa, R. (2016). Sistemaindígena diversificado de cultivos y desarrollo local en la Amazonia Ecuatorian [Diversified crop indigenous system and local development in Ecuadorian Amazonia]. Cultivos Tropicales, 37(2), 7-14.
Arias-Gutiérrez, R, González-Sousa, R, Herrera-Sorzano, A, & Pérez-Quintana, M. (2016). Agrobiodiversidad amazónica y estrategias de desarrollo local sostenible [Amazonian agrobiodiversity and sustainable local development strategies]. Revista de Ciencias Sociales (Cr), I(151),43-57.
Arroyo-Fabars, J, Díaz-Velázquez, M, & Lafargue-Pérez, F. (2015). Formulación de grasas lubricantes utilizando como medio dispersante aceite de jatropha curcas l [Formulation of lubricant grease using like dispersing mean jatropha curcas l. Oil]. Tecnología Química, 35(1), 73-80.
Athijayamani, A., Thiruchitrambalam, M., Manikandan, V. et al. (2010). Mechanical properties of natural fibers reinforced polyester hybrid composite. Int J Plast Technol 14, 104–116 https://doi.org/10.1007/s12588-009-0016-0
Campaña, M. (2021). El robo de vehículos en el país no se detiene [Vehicle theft in the country does not stop]. [Internet]. Recuperado de https://n9.cl/bd7c1
Garrido-Pérez, E, Sidali, K, Rojas-Salvatierra, J, Tella-Ruíz, D, Cajas, Á, & Peña, M. (2018). Lecciones ecológicas de la historia amazónica: impacto diferencial del uso del suelo en las estructuras y biomasas aéreas de bosques secundarios en Napo, Ecuador [Ecological Lessons from Amazonian History: differential impact of land-uses on the structures and aboveground biomass of secondary forests in Napo, Ecuador]. Bosque (Valdivia), 39(1), 37-48. https://dx.doi.org/10.4067/S0717-92002018000100037
Lee, BH., Kim, HJ. & Yu, WR. (2009). Fabrication of long and discontinuous natural fiber reinforced polypropylene biocomposites and their mechanical properties. Fibers Polym 10, 83–90. https://doi.org/10.1007/s12221-009-0083-z
Palella-Stracuzzi, S., & Martins-Pestana, F. (2012). Metodología de la investigación cuantitativa [Quantitative research methodology]. Fondo editorial de la Universidad Pedagógica Libertador. Caracas, Venezuela.
Pontón, P., & Guerrero, V. H. (2011). Obtención de Materiales Compuestos de Matriz Poliéster reforzados con Fibra de Abacá mediante Estratificación manual [Obtaining Composite Materials of Polyester Matrix reinforced with Abacá Fiber by manual Stratification]. Revista Tecnológica - ESPOL, 23(3).
Yangüez-Bernal, J. A. (1975). Distribución, importancia económica y domesticación de la palma chonta (Bactris gasipaes) [Distribution, economic importance and domestication of the chonta palm (Bactris gasipaes)]. Revista Colombiana De Antropología, 19, 397-422. https://doi.org/10.22380/2539472X.1724
(2017) Fibre-reinforced multifunctional SiC matrix composite materials. International Materials Reviews, 62(3), 117-172. https://doi.org/10.1080/09506608.2016.1213939
©2021 por los autores. Este artículo es de acceso abierto y distribuido según los términos y condiciones de la licencia Creative Commons Atribución-NoComercial-CompartirIgual 4.0 Internacional (CC BY-NC-SA 4.0) (https://creativecommons.org/licenses/by-nc-sa/4.0/).