http://dx.doi.org/10.35381/r.k.v6i12.1294
Mejora continua de los procesos de recuperación de valores en Organizaciones
Continuous improvement of the processes of recovery of values in Organizations
Kenia Mariuxi García-Sánchez
kenia.garcia.08@est.ucac.edu.ec
Universidad Católica de Cuenca, Cuenca
Ecuador
https://orcid.org/0000-0001-6812-4526
Jorge Edwin Ormaza-Andrade
jormaza@ucacue.edu.ec
Universidad Católica de Cuenca, Cuenca
Ecuador
https://orcid.org/0000-0001-5449-1042
Recepción: 15 de marzo 2021
Revisado: 15 de mayo 2021
Aprobación: 15 de junio 2021
Publicación: 01 de julio 2021
RESUMEN
El Hospital General Machala pertenece a la Coordinación Zonal 7, está integrada por las provincias de Loja, Zamora Chinchipe y El Oro, es el único hospital de II nivel en la provincia de El Oro, cumple con la normativa legal vigente, basadas en políticas de Seguridad Social. Al ser parte de la Red Pública Integral de Salud, factura todas las atenciones brindadas a los subsistemas correspondientes MSP, ISSPOL, ISSFA, para lo cual, es importante mejorar los procesos para la recuperación de los valores, desde su facturación hasta el pago, actualmente no se maneja un proceso eficiente para el logro de este objetivo. La investigación es de tipo descriptiva con diseño no experimental. Los resultados más notorios se basan en la necesidad de realizar cambios en la operatividad, para el mejor manejo de recursos y las presiones que ejercen las prestaciones otorgadas a los subsistemas.
Descriptores: Dirección de proyecto; comportamiento social; institucionalización. (Palabras tomadas del Tesauro UNESCO).
ABSTRACT
The Machala General Hospital belongs to Zonal Coordination 7, it is made up of the provinces of Loja, Zamora Chinchipe and El Oro, it is the only second level hospital in the province of El Oro, it complies with current legal regulations, based on policies of Social Security. Being part of the Comprehensive Public Health Network, it bills all the services provided to the corresponding subsystems MSP, ISSPOL, ISSFA, for which, it is important to improve the processes for the recovery of values, from their invoicing to payment, currently an efficient process is not used to achieve this objective. The research is descriptive with a non-experimental design. The most notable results are based on the need to make changes in operation, for better resource management, and the pressures exerted by the benefits granted to the subsystems.
Descriptors: Project management; social behaviour; institutionalization. (Words taken from the UNESCO Thesaurus).
INTRODUCCIÓN
En el Ecuador la salud está segmentada en el sector público y privado, al hablar de público tenemos al Ministerio de Salud Pública-MSP, la misma que brinda atención integral a todos los usuarios no asegurados, dentro del sector privado, tenemos al Instituto Ecuatoriano de Seguridad Social-IESS, Instituto de Seguridad Social de Fuerzas Armadas-ISSFA, Instituto de Seguridad Social de la Policía Nacional-ISSPOL y demás clínicas privadas (Lucio, Villacrés, & Henríquez, 2011), así mismo, el artículo 32 de la Constitución de la República del Ecuador, indica que la salud es un derecho fundamental, por lo tanto, todos tenemos la garantía que el estado velará por el bienestar de los ecuatorianos (Ministerio Salud Pública, 2012)
Dentro de su historia en el Ecuador el Instituto Ecuatoriano de Seguridad Social en el año 1928 resolvió crear la caja de jubilaciones y con ello su conglomerado, Montepío civil, Montepío Militares, ahorros y cooperativas, Instituciones de crédito, para lo cual, con base legal tomó el nombre de caja de pensiones. El año 1935 se dictó la Ley del Seguro Social Obligatorio, en el año de 1937 se la Ley de Seguro y se incluye el seguro de enfermedad para los afiliados, en el año 1942 se crea la caja del seguro, en 1963 se fusionan la Caja de Pensiones con la Caja del Seguro para crear la Caja Nacional del Seguro Social.
En el año de 1970 mediante Registro Oficial No.15 del 10 de julio, la Caja Nacional del Seguro Social pasa a llamarse Instituto Ecuatoriano de Seguridad Social. (Sasso, 2011, p. 1), por otro lado, el Instituto Ecuatoriano de Seguridad Social, tiene autonomía propia, maneja sus propios recursos la cual la ejerce a través de su Consejo Directivo mediante normas, reglamentos y resoluciones de aplicación obligatoria para todas unidades del IESS (Ley de Seguridad Social. Registro Oficial Suplemento 465 de 30-nov-2001).
Dentro del territorio ecuatoriano el IESS mantiene 102 unidades médicas, entre hospitales de especialidades, hospitales generales, centros de salud, unidades de atenciones ambulatorias. El Hospital General Machala pertenece a la Coordinación Zonal 7, la misma que está integrada por las provincias de Loja, Zamora Chinchipe y El Oro con sus cantones y parroquias, cuenta con hospitales de nivel básico, hospitales generales, centros de salud tipo B, C y dispensarios en la zona rural. Dentro de los hospitales generales de la zona tenemos 2: Hospital Manuel Ignacio Monteros y Hospital General Machala (Instituto Ecuatoriano de Seguridad Social, 2018).
La provincia de El Oro cuenta con 14 cantones y una población proyectada de 707.204 habitantes, El Hospital General Machala, fue inaugurado en el año 1972, en ese entonces mantenía 16 camas, para el año 2006 se amplió y se optimizó los espacios llegando a tener 70 camas (MIS-AS400, área de estadística, 2019). El 14 de febrero de 2017 se inaugura el nuevo y moderno hospital que brinda atención a sus usuarios con la calidad y la calidez que lo caracteriza, al ser el único hospital de II nivel en la provincia de El Oro, está dotado de 150 camas censables, ofrece 34 especialidades cumpliendo con la normativa legal vigente, basadas en las políticas de Seguridad Social (Instituto Ecuatoriano de Seguridad Social, 2018, p. 5).
Al ser un hospital integrado a la Red Pública Integral de Salud, brinda atenciones a los subsistemas MSP, ISSPOL, ISSFA, a continuación, se detalla las atenciones correspondientes desde enero a diciembre 2019 como podemos observar en la tabla 1 (Hospital General de Machala, 2019).
Tabla 1.
Atenciones por la RPIS MIS-AS400, Área de Estadística.
|
|
207072 |
|
|
553 |
|
|
111 |
|
|
273 |
Fuente: Hospital General de Machala (2019).
Con este antecedente se manifiesta que el Hospital General Machala, factura todas las atenciones brindadas a los subsistemas correspondientes, para lo cual, se indica que se debe mejorar el proceso para la recuperación de estos valores, desde su facturación hasta el pago, tomando en consideración que actualmente no se maneja un proceso eficaz para el logro de este objetivo.
Referencial Teórico
Gestión de Valores como herramienta estratégica para el incremento de la líquidez organizacional
Al hablar de gestión de valores hoy por hoy se enmarca en muchos aspectos fundamentales para una organización, ya que se constituye como una estrategia para la contribución al incremento de la productividad (Giopp, 2005). Los conceptos de gestión de valores se los considera desde diferentes puntos de vista, uno de los principales con las relaciones humanas, pues nos indican que son el punto de partida fundamental para lograr los objetivos planteados por la organización, basados en liderazgo, cultura, interacción, resiliencia (Mesa, 2020). Los valores también hacen referencia a otros significados y utilidades y se definen en 3 dimensiones:
La gestión de valores ocupa un rol muy importante en todos lo sectores tanto públicos como privados, pensando en hacer más de manera eficiente y con menos recursos conlleva a que la gestión sea más transparente y responsable, las técnicas que se puedan plantear deben ser claras para lograr los mecanismos que nos lleven a ser productivos.
Gestionar implica constituir, generar, crear procesos valiosos e importantes que formen parte de la estrategia organizacional que permitan comprender cual es la vía para lograr efectividad en las actividades planteadas por la organización, la cual se las debe aplicar muy por debajo de intereses particulares (Jimenez-Cuevas, et al. 2019).
A través de la gestión podemos analizar e identificar las razones de la falta de éxito de varias organizaciones, muchas de ellas carecen de reingenierias de sus procesos que permitan dar la sostenibilidad a su plan de gestión (Giopp, 2005). La gestión de valores tiene como finalidad poder alcanzar por diferentes vías mejorar la organización y con ello sus procesos, a la vez emponderar su recurso humano estableciendo acciones orientadas a la sastifcaccón de sus competencias, mejora de rendimiento, reducción de costos e incremento de productividad.
Desde el punto de vista estratégico, la gestión de valor sirve para que las empresas u organizaciones maximicen su rentabilidad y crear satisfacción entre sus accionistas y/o participantes, para ello es preciso disponer de todas las herramientas para identificar los aspectos relevantes que permitan influir en la toma de decisiones (Pérez & Veiga, Carballo, 1998). En la actualidad las organizaciones necesitan que sus áreas sean funcionales y a la vez eficientes, uno de los aspectos que se debe considerar es que la capacidad instalada sea idónea, aunque se puedan presentar problemas que no están visibles para los administradores (Castro-Morales & Castro-Morales, 2014).
En el entorno organizacional siempre se trata de implementar estrategias e indicadores que puedan determinar si la organización crea o no el valor esperado, para ello, las gerencias deben enfocarse en ese objetivo para así garantizar que la gestión cumpla con la meta planteada por la organización. Es necesario tener la idea clara de lo que se refiere crear valor en el plano financiero, pues la toma de decisiones y acciones que se hagan son válidas si retorna el valor superior a lo que inicialmente se invirtió y este a la vez cubran todas las necesidades operativas de la organización.
La generación de valor depende de las estrategias y la toma de decisiones de las organizaciones, estas deben ser de manera constante para que su trazabilidad sea contínua y no eventual, el compromiso debe ser permanente y comienza desde los altos mandos a generar los cambios para que el resultado sea exitoso (Mosquera-Choco, et al. 2019). Un aspecto importante para generar valor, es la comprensión de lo que se quiere hacer en los niveles operativos, para lo cual, todo los miembros deben tener la iniciativa y con ello el compromiso hacia la organización, para la búsqueda de procesos que sean más viables para el cumplimiento del objetivo, donde las máximas autoridades deben ser lo más cercanas a impulsar este trabajo y una comunicación constante sobre los logros alcanzados con su personal (Vera-Colina, 2000).
La correcta recuperación de valores es la clave fundamental de una organización o empresa, ya que a través de los resultados obtenidos podemos saber la rentabilidad de la misma (Pin-Alvarado, 2018). Si bien es cierto, todas la empresas necesitan líquidez, para ello es primordial mantener un departamento eficiente bien definido con sus flujos y procesos de facturación y cobros, así podrán cobrar puntualmente sus cuentas y atender sus obligaciones de pago. Cabe señalar que la gestión de recuperación de los valores es una actividad que requiere de tiempo y recursos, adicionalmente se debe mencionar que la facturación por un bien o servicio, se la debe realizar en el menor tiempo posible porque de no existir el control y seguimiento adecuado se pueden echar a perder.
La gestión para recuperar valores, debe estar activa constantemente, así se permitirá de manera inmediata el retorno del flujo hacia tesorería, el mismo que asegurará una buena estabilidad financiera, se debe indicar que a menor plazo menor es el riesgo. Las empresas u organizaciones deben estar claras que con el paso del tiempo si no se logra recuperar los servicios o bienes ofertados, el dinero pierde valor por estas tres razones:
Para finalizar, se debe tomar en cuenta que no es cuestión solo de facturar mucho, debe existir como factor principal el cobro del bien o servicio, caso contrario se producirá un desbanlance económico para la empresa (Brachfield, 2009).
La mejora continua como clave para la eficiencia organizacional
En el campo de la administración la reingeniería debe primar en todos los aspectos, es decir, si en el camino se presenta un problema se lo puede encaminar con cambios funcionales y estructurales, aunque existen empresas u organizaciones que a pesar de estar bien estructuradas no son rentables, si bien es cierto, esto lleva a sus representantes a identificar que debe existir estrategias superiores alas definidas inicialmente.
Al hablar de mejora continua o reingenieria se logra visualizar varios comportamientos organizacionales como el marketing, finanzas, planificación y competitividad, todos estos ligados harán que la empresa u organización sean competitivas, aunque la realidad de estas lo determinan su contabilidad. Los problemas administrativos existen en todo lugar, para ello es indispensable determinar cuales son las causas que originan estos inconvenientes y no buscar culpables. La empresa debe tener muy en claro que se debe invertir en capacitaciones para sus altos mandos tomando en cuenta que es la clave primordial para un buen funcionamiento (Sallenave, 2002).
Toda organización en la búsqueda continua de satisfacción de sus clientes debe adaptarse a las necesidades de los mismos y a los cambios generados por el entorno. Con esta finalidad es imprescindible establecer una cultura organizacional basada en la gestión por procesos de mejora continua para la identificación, medición, análisis, mejora, implementación y control de los procesos, con el fin de mejorar la calidad de sus productos y/o servicios (Esquivel-Valverde, et al. 2017). La importancia de la mejora continua para una empresa u organización es una obligación que constantemente debe aplicarse con el único objetivo de mejorar y alcanzar la excelencia, esto incluye desde los sistemas informáticos hasta el recurso humano, ya que llevar a cabo este proceso implica cambios, para lo cual todo el personal debe estar preparado para los mismos
En estos últimos años, han surgido programas, herramientas, sistemas que. tratan de ayudar a mejorar la gestión de una empresa u organización, lo importante es que se logre identificar los beneficios de cada herramienta a utilizar (Martínez, 2002), indica que el mejoramiento de los procesos de una empresa u organización, se la implementa con el único objetivo de ayudar a mejorar la forma de dirigir sus procesos, para lo cual se considera 5 fases:
Fase I Organización para el mejoramiento
· Establecer un equipo de mejora.
· Designar responsabilidades al equipo de mejora.
· Capacitar al equipo de mejora en técnicas y herramientas a aplicar.
· Identificar procesos críticos.
· Seleccionar los procesos a mejorar.
· Medir los procesos a mejorar.
Fase II Conocimiento del proceso
Comprensión de las dimensiones del proceso actual.
Fase III Modernización del proceso.
Eficiencia, efectividad y adaptabilidad del proceso.
Fase IV Mediciones y Controles
Poner en práctica un sistema para controlar el proceso para mejoramiento progresivo.
FaseV Mejoramiento continuo
Poner en práctica un proceso de mejora continua, como se puede observar en la figura 1.
Metodología de mejora continua de procesos.

Figura 1. Metodología de procesos.
Fuente: Esquivel-Valverde, et al. (2017).
Cabe señalar que el mejoramiento de los procesos no termina cuando han sido modificados, se debe evaluar para constatar su eficacia, para ello se deben definir mecanismo de seguimiento y control que conjuntamente a través de auditorias internas se pueda identificar si el proceso implementado se mantiene de manera eficaz. Todo proceso de mejora debe estar aliado y contar con el apoyo de la dirección y todos los que conforman la empresa u organización, de no existir ese firme compromiso y la cooperación, no serviría de nada el haber implementado las mejores técnicas y herramientas de solución (González-Durán, et al. 2020).
Mejora contínua un enfoque de resultados e impacto en los procesos
Las organizaciones deben identificar plenamente su desempeño financiero y a la vez realizar un análisis de la situación económica, política y social, mismas que influirán en la toma de decisiones para el crecimiento de la organización ya que muchas de ellas le restan importancia a la parte metodológica y financiera. En este sentido, hablar de análisis significa agrupar, ordenar, resumir e interpretar los problemas existentes para que puedan ser estudiados e investigados y esto a la vez llevar a cabo los métodos y herramientas necesarias para la toma de decisiones (García, 2015).
Antes de iniciar una evaluación siempre debemos preguntarnos porqué lo estamos haciendo, ¿qué se espera con los resultados obtenidos?, pues los motivos para realizar un proceso de evaluación son varios, entre ellos podemos señalar los siguientes:
Para dar inicio a un proceso, tenemos que tener muy en claro el propósito del mismo y las ventajas que obtendríamos al elaborarlo, así como la secuencia y beneficios al ser socializado y utilizado (Ruiz, 2012). El motor fundamental que conlleva a estudiar una organización son los resultados presentados, las decisiones tomadas, posteriormente clasificar toda la información necesaria e identificar el propósito y a la vez verificar si la misma está alineada a los objetivos planteados.
Al momento de hablar de mejora continua pensamos tambien en calidad, ya sea de un bien o servicio, si miramos con mucha exigencia podemos mencionar las normas ISO 9000 ya que son un referente mundial para implementar sistemas de mejoramiento, cumpliendo requisitos que se alinean a un estándar propuesto. Para llevar a cabo un proceso de mejora, debemos realizar una auditoría con la finalidad de identificar lo que debemos cambiar o mejorar, para así poder lograr el éxito en las organizaciones, la auditoría desde hace mucho tiempo está orientada a la revisión integral y minuciosa hacia lo administrativo y posteriormente ha ido evolucionando tanto en la operatividad cuanto en la calidad (Yánez & Yánez, 2012).
Todas las organizaciones plantean en algún momento mejorar los procesos para evitar el bajo rendimiento de los mismos y a la vez identificar los subprocesos que entorpecen el proceso principal. Al realizarse la reingeniera de los procesos, podriamos decir que algunos de ellos mejorararan su rendimiento, siendo su objetivo principal al aplicarla alcanzar los siguientes beneficios.
La parte fundamental al realizar una reingeniería es que a partir de ahí, podemos dar inicio a la mejora continua bajo el siguiente esquema, como podemos observar en la figura 2.
|
|
Figura 2. Reingeniera de procesos.
Fuente: Navarro (2003).
Visto de esta forma, a partir de este esquema identificamos y analizamos el método a seguir:

Figura 3. Mejora Continua.
Fuente: Yánez & Yánez (2012).
Al planificar, se toma en consideración todo lo necesario para llegar al resultado final, esto se enmarca en los métodos y objetivos alineados a la organización. Esto conlleva a revisar su estructura organizacional para poder identificar las causas y tomar acciones correctas para mejorar la situación de la empresa u organización. Al hacer, ponemos en ejecución lo planificado mediante el grupo organizacional definido para este evento. Al verificar, seguimiento y control de los procesos establecidos. Al actuar, toma de decisiones para la mejora continua de los procesos que se plantearon (Yánez & Yánez, 2012). Es importante tener en claro que para conseguir lo planteado por la organización, debemos realizar el seguimiento y control de los procesos de manera correcta, así se logrará el éxito (Navarro, 2003).
Si bien es cierto, es muy necesario e importante la medición de la efectividad de los procesos mediante un tablero de indicadores, esto nos permitirá medir la eficiencia, satisfacción y control de los nuevos procesos implementados. Un indicador es un instrumento para monitorear los cambios y progresos que se realizan en un proceso o programa determinado, el mismo debe ser claro, confiable, medible, oportuno y concreto (Moya, 2000).
Al hablar de control y mejora de procesos es tambien pensar en mejora continua de la calidad, ya que al existir un seguimiento de todo lo planteado se consigue un rendimiento óptimo, sin embargo si se tiene una medición errada de alguna tarea por un indicador mal elaborado los resultados esperados son irreales y esto no permite tener una visión clara de los procesos que se quiere mejorar (Barrio, 1999).
MÉTODO
Se trabajó metodológicamente desde una concepción desriptiva con diseño no experimental, se tomó como población a los funcionarios relacionados directamente con la unidad financiera y de facturación del Hospital General Machala, siendo un total de 9 personas encuestadas. Los datos obtenidos se procesaron analiticamente desde la estadistica descriptiva, presentandose en los resultados en frecuencias y porcentajes; siendo desarrollado a partir de la aplicación de cuestionario online de 6 preguntas dicotomicas, validadas por juicio de experto y calculo de coeficiente de Kuder- Richardson 20, obteniendose un coeficiente de 0,87 siendo confiable para su aplicación.
RESULTADOS
A continuación, se presenta la tabla 2 y figura 4 con el resumen de los resultados, clasificados según variables plasmadas en el instrumento de investigación que se ha aplicado.
Tabla 2.
Resultados de la encuesta aplicada a los funcionarios del área administrativa de la unidad de facturación y financiero del Hospital General Machala.
|
Variable |
Pregunta |
Resultado % |
|
|
|
|
Si |
No |
|
Proceso |
¿Cree usted que la Unidad de Facturación del Hospital General Machala maneja un flujo de procesos adecuado, que permita dar el seguimiento desde la facturación hasta la cancelación? |
88,90% |
11,10% |
|
¿Crees usted que se debe realizar una reingeniería de los procesos que se encuentran establecidos en la Unidad de Facturación del Hospital General Machala? |
100% |
0% |
|
|
Variable |
Pregunta |
Si |
No |
|
Control |
¿Cree usted que el personal desconoce la normativa legal vigente que regula el proceso de prestaciones de servicios a usuarios de la Red Pública Integra de Salud? |
88,90% |
11,10% |
|
Variable |
Pregunta |
Si |
No |
|
Liderazgo |
¿Cree usted que las Autoridades del Hospital General Machala se preocupan por este proceso de gestión de recuperación de valores? |
55,6% |
44,4% |
|
Variable |
Pregunta |
Si |
No |
|
Capacitación |
¿Cree usted que existe desconocimiento sobre el uso del tarifario nacional? |
88,90% |
11,10% |
|
¿El sistema informático que se maneja en el Hospital General Machala, actualiza constantemente la codificación de los CIE10? |
55,60% |
44,4% |
|
Fuente: Investigación de campo.

Figura 4. Representación gráfica de resultados variable de proceso.
Fuente: Investigación de campo.
En los resultados obtenidos se puede observar la falta de la mejora de procesos existentes en la Unidad de Facturación del Hospital General Machala, a la vez el desconocimiento de la normativa legal vigente por la parte médica y administrativa, esto nos demuestra también la falta de seguimiento y control por parte de los responsables de los procesos existentes y se evidencia que el personal no recibe capacitación constante para poder llevar un proceso adecuado que le permita manejar un flujo para establecer tiempos para el logro de los objetivos.
En este sentido, se puede mencionar que este análisis se lo confirma en una investigación realizada a la recuperación de valores a un Hospital de tercer nivel de atención de la red privada complementaria, donde indica las falencias para la continuidad del proceso, inadecuada validación de códigos, a la vez el desconocimiento y desorganización en las funciones asignadas a los responsables, difícil acceso a información del sistema informático, informaciones incompletas de la parte médica así como la administrativa, adicionalmente el uso de tarifas menor a los establecidos en la normativa del Ministerio de Salud Pública (Balseca-Lozada, 2018).
Como conclusión se indica que es necesario realizar una mejora de los procesos existentes en la Unidad de Facturación del Hospital General Machala y con ello un plan de capacitación coordinado con la unidad de talento humano para los funcionarios relacionados con este proceso.
PROPUESTA
La propuesta presentada se basa de acuerdo al análisis realizado en la Unidad de Facturación del Hospital General Machala, para la cual se observa la necesidad de realizar cambios en su operatividad y en sus procesos, que le permitan manejar mejor los recursos y las presiones que ejercen las prestaciones otorgadas a los subsistemas, ISSFA, ISSPOL,MSP.
En este sentido, se ha establecido pasos importantes para poder llegar a la meta de automatizar sus procesos, mejorar su flujos y con ello poder garantizar la sostenibilidad financiera. Si bien es cierto, el Instituto Ecuatoriano de Seguridad Social -IESS es una entidad pública descentralizada que rige su organización y funcionamiento por los principios de autonomía, siendo estos la norma técnica, administrativa y financiera.

Figura 5. Esquema de la propuesta para el mejoramiento continuo de la recuperación de valores del Hospital General Machala por los servicios prestados a la Red Pública Integral de Salud.
Elaboración: Los autores.
Evaluación situacional de la gestión de valores.
Se ha realizado un análisis FODA para determinar las falencias de los procesos de facturación a los usuarios de los subsistemas que son atendidos en el Instituto Ecuatoriano de Seguridad Social y con la información obtenida se puede determinar lo siguiente:
Tabla 3.
Matriz FODA.
|
MATRIZ DE EVALUACIÓN DE LOS ASUNTOS CRÍTICOS |
|||
|
ASUNTOS CRÍTICOS |
PONDERACIÓN |
CALIFICACIÓN |
CALIFICACIÓN PONDERADA |
|
FORTALEZAS: |
|
|
|
|
Equipamiento |
15,00% |
3 |
0,45 |
|
Innovación tecnológica |
10,00% |
3 |
0,30 |
|
Infraestructura |
15,00% |
4 |
0,60 |
|
Cobertura total a usuarios de la RPIS |
10,00% |
4 |
0,40 |
|
|
|
|
0,00 |
|
|
|
|
0,00 |
|
DEBILIDADES: |
|
|
|
|
Falta de procesos |
10,00% |
1 |
0,10 |
|
falta de recuperación de cartera |
10,00% |
1 |
0,10 |
|
Falta de comunicación entre las áreas involucradas en el proceso |
10,00% |
1 |
0,10 |
|
Desconocimiento del tarifario nacional |
10,00% |
2 |
0,20 |
|
Conocimiento limitado de la normativa legal vigente |
10,00% |
1 |
0,10 |
|
|
|
|
0,00 |
|
TOTAL |
100% |
|
2,35 |
|
ASUNTOS ESTRATÉGICOS EXTERNOS |
PONDERACIÓN |
CALIFICACIÓN |
CALIFICACIÓN PONDERADA |
|
OPORTUNIDADES: |
|
|
|
|
Apoyo interinstitucional de los subsistemas |
25,00% |
3 |
0,75 |
|
Que se establezca una ley gubernamental que permita estandarizar los procesos para RPIS |
10,00% |
3 |
0,30 |
|
Campaña con el gobierno nacional para impulsar la afiliación voluntaria |
15,00% |
3 |
0,45 |
|
|
|
|
|
|
|
|
|
|
|
AMENAZAS: |
|
|
|
|
Cambios políticos y financieros que determine no obligatoria la afiliación al IESS. |
25,00% |
2 |
0,50 |
|
Reducción del presupuesto general de estado. |
25,00% |
1 |
0,25 |
|
|
|
|
|
|
TOTAL |
100% |
|
2,25 |
Fuentes: Diagnóstico de los procesos de facturación a los usuarios.
La suma de las ponderaciones de asuntos estratégicos, tanto como críticos, como externos debe ser el 100%.
La calificación comúnmente es de 1 a 4 mientras más alta mejor.
1= debilidad mayor, 2 =debilidad menor, 3= Fortaleza menor, 4=fortaleza mayor.
1=amenaza mayor, 2= amenaza menor, 3= oportunidad menor, 4= oportunidad mayor.
La calificación ponderada total promedio es de 2.50 para asuntos estratégicos, críticos y externos.
Implementación de los objetivos.
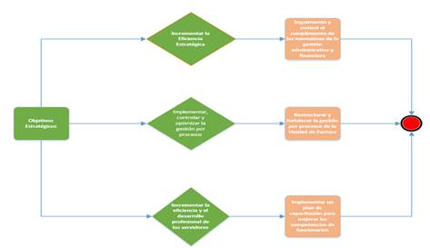
Con la implementación de los objetivos, se requiere estructurar y normar los procesos internos con relación a la recuperación de prestaciones de servicios de salud brindadas, así mismo mantener la línea de garantizar el derecho de la atención a todos los usuarios que conforman Red Pública Integral de Salud- RPIS, tal y como lo podemos observar en la figura 6.

Figura 6. Implementación de los objetivos para la recuperación de valores facturados del Hospital General Machala.
Elaboración: Los autores.
Estrategias de mejora para la organización.
El fortalecimiento financiero es un punto principal para la organización, pues de esto depende cumplir con obligaciones del pago de pensiones, atenciones de salud y demás servicios.
El IESS tiene como principio fundamental que todos formen parte del sistema de seguridad social sin ningún tipo de discriminación, las estrategias a definir podemos observar en la siguiente tabla 4:
Tabla 4.
Estrategias para mejora de la organización.
|
N° |
Estrategias |
Indicador |
Frecuencia |
Meta |
Responsable |
Semaforización |
Umbral |
|
1 |
Seguimiento y control al cumplimiento de las normativas de la gestión administrativa y financiera. |
Monto total devengado / Monto facturado |
Trimestral |
100% |
Coordinación Financiera y Facturación |
|
(+/-) 15% 15% a 20% (+/-) 20% (+/-) |
|
2 |
Restructurar y fortalecer la gestión por procesos de la Unidad de Facturación |
número de procesos reestructurados/ número de procesos existentes |
Semestral |
100% |
Unidad de procesos / área requirente/ Departamento legal |
|
Del 86% al 100% (verde) entre 80 a 85 % (amarillo) Menor a 85% (rojo) |
|
3 |
Implementar un plan de capacitación para mejorar las competencias de los funcionarios |
Número de funcionarios capacitados/ Número de funcionarios planificados a capacitarse |
Semestral |
100% |
Coordinación de Talento Humano |
|
Del 86% al 100% (verde) entre 80 a 85 % (amarillo) Menor a 85% (rojo) |
Elaboración: Los autores.
Al ser una unidad de negocios de servicios médicos, se factura todas las atenciones brindadas a la Red Pública Integral de Salud, así mismo, se genera un gasto de inversión por cada servicio.
La meta base en los indicadores anteriormente expuesto en la tabla 4 es el 100%, pero se marca un umbral en cada indicador, es decir:
1. De la estrategia 1, el umbral sería de (+/-) 15% de la meta establecida para que el indicador sea verde entre el 15% a 20% (+/-) el indicador nos da amarillo, 20% (+/-) nos da rojo.
Monto devengado igual al monto facturado = equilibrio.
Monto devengado mayor que el monto facturado = no eficiencia.
Monto devengado menor al monto facturado = eficiencia.
2. De la estrategia 2, la frecuencia de medición es semestral bajo los siguientes parámetros: del 86 al 100 % (verde) entre 80 a 85% (amarillo) menor 85% (rojo), es decir de la cantidad de procesos existentes, cuantos se logra reestructurar.
3. De la estrategia 3, se regirá a un plan de capacitaciones institucionalizado que está bajo la responsabilidad de la Unidad de Talento Humano será medido semestralmente de la siguiente manera: del 85 a 100 % (verde) entre 80 a 85% (amarillo) menor 85% (rojo).
Control y seguimiento de resultados
La parte más importante que garantiza el éxito de la implementación de la mejora continua, es el compromiso de los responsables del proceso conjuntamente con los altos mandos de la organización.
Para esto, se deberán crear matrices como medios de verificación para realizar el seguimiento al cumplimiento de los indicadores establecidos, los mismos que se analizarán de acuerdo a la frecuencia en los que serán medidos, mediante reuniones con las áreas responsables de llevar los procesos.
CONCLUSIONES
Como conclusión podemos mencionar que los que conforman la Red Pública Integral de Salud deben apegarse a cumplir con lo establecido en las normas y procesos para la recuperación de valores facturados por las atenciones brindadas, esto permitirá dar la sostenibilidad financiera que se busca y para ello el compromiso debe ser constante.
Se puede decir también que la falta de conocimiento de la normativa legal vigente por la parte médica y administrativa, conlleva a que los procesos no se los ejecute de manera eficaz y eficiente, lo cual afecta al funcionamiento operativo de la unidad de facturación para el cumplimiento de sus objetivos.
En los resultados de la investigación se suma la falta de control y seguimiento de procesos, documentación, desconocimiento de tarifarios y la poca comunicación entre áreas inmersas en este proceso.
Con los antecedentes marcados en los párrafos anteriores, podemos decir que existe la necesidad de reestructurar la parte de gestión de procesos para la recuperación de valores facturados, mediante la mejora continua.
A estas conclusiones se suma el fortalecimiento de un plan de capacitación para los funcionarios para que su formación sea continua, teniendo muy en claro que el recurso humano es el más importante de toda Institución.
FINANCIAMIENTO
No monetario.
AGRADECIMIIENTO
Al Hospital General Machala y a la Jefatura de Posgrados de la Universidad Católica de Cuenca por permitir y apoyar en todo su contexto al desarrollo de la investigación.
REFERENCIAS CONSULTADAS
Balseca-Lozada, E. (2018). Implementar el proceso de auditoría médica para la recuperación de valores de las prestaciones de servicios de salud en un hospital de tercer nivel de atención de la red privada [Implement the process of medical audit for the recovery of values of the benefits of health services in a tertiary care hospital of the private network]. https://repositorio.usfq.edu.ec/handle/23000/7751
Barrio, J. F. (1999). ¿Cómo mejorar los procesos en su empresa? [How to improve the processes in your company?]. España: Fundación Confemental.
Brachfield, P. (2009). Gestión del Crédito y cobro Claves para prevenir la morosidad y recuperar los impagados [Credit management and collection Keys to prevent delinquencies and recover unpaid]. Barcelona: Profit.
Castro-Morales, A. & Castro-Morales, J. (2014). Crédito y Cobranza [Credit and collection]. https://n9.cl/q08yj
Esquivel-Valverde, Á, León Robaina, R, & Castellanos Pallerols, G. (2017). Mejora continua de los procesos de gestión del conocimiento en instituciones de educación superior ecuatorianas [Continuous Improvement of Knowledge Management Processes in Ecuadorean Higher Education Institutions]. Retos de la Dirección, 11(2), 56-72.
García, V. M. (2015). Análisis Financiero-Un enfoque integral [Financial Analysis-A Comprehensive Approach]. https://n9.cl/ijsrg
Giopp, A. M. (2005). Gestión por procesos y creación de valor público: un enfoque analítico [Process management and public value creation: an analytical approach]. Santo Domingo: INTEC. http://repositoriobiblioteca.intec.edu.do/handle/123456789/289
González-Durán, N, Guzmán García, J, & Martínez García, M. (2020). La mejora contínua y las Mypes del Sur de Tamaulipas [Continuous improvement and the Mypes of the South of Tamaulipas]. Editorial Palibrio.
Hospital General de Machala. (2019). Informe de gestión [Management report]. https://n9.cl/c9b4r
Instituto Ecuatoriano de Seguridad Social. (2018). Plan Médico Funcional [Functional Medical Plan]. https://n9.cl/snrq2
Jiménez-Cueva, B. M., Erazo Álvarez, J. C., Narváez Zurita, C. I., & Quevedo Vázquez, J. O. (2019). El balanced scorecard como herramienta de gestión para mejorar la productividad de la industria camaronera: Caso camaronera Biocultivos del Mar (Biomar) Cía. Ltda [The balanced scorecard as a management tool to improve the productivity of the shrimp industry: Biocultivos del Mar (Biomar) Cía. Ltda]. Visionario Digital, 3(2.2), 81-102. https://doi.org/10.33262/visionariodigital.v3i2.2.617
Ley de Seguridad Social. Registro Oficial Suplemento 465 de 30-nov-2001. Ultima modificación: 31-mar-2011. Recuperado de https://n9.cl/09bpg
Lucio, R., Villacrés, N., & Henríquez, R. (2011). Sistema de salud de Ecuador [Ecuador health system]. Salud Pública de México, 53(2),S177-S187.
Martínez, J. M. (2002). Imnovación y mejora contínua según el modelo EFQM de excelencia [Innovation and continuous improvement according to the EFQM model of excellence]. Madrid: Díaz de Santos S.A.
Mesa, J. (2020). Modelo de gestión por valores: concepto, beneficios y pautas de aplicación [Management by values model: concept, benefits and application guidelines]. https://n9.cl/mf96n
Ministerio Salud Pública. (2012). Resolución de Conformación de la Comisión Técnica [Resolution of Conformation of the Technical Commission]. Recuperado de https://n9.cl/zc0k
Mosquera-Choco, E., Erazo Álvarez, J., & Narváez Zurita, C. (2019). Estrategias Administrativas y Financieras: herramientas clave para una gestión eficiente [Administrative and Financial Strategies: key tools for efficient management]. Revista Arbitrada Interdisciplinaria Koinonía, 4(1), 32-67. http://dx.doi.org/10.35381/r.k.v4i1.371
Moya, J. L. (2000). Gestión de procesos y atención al usuario en los establecimientos del Sistema Nacional de Salud [Process management and user care in the establishments of the National Health System]. https://n9.cl/8xg9
Navarro, E. (2003). Gestión y reingeniería de procesos [Process management and reengineering]. https://n9.cl/v557h
Pérez, J. F., & Veiga, Carballo. (1998). Compitiendo por crear valor [Competing to create value]. Madrid: ESIC.
Pin-Alvarado, R. V. (2018). Análisis de la gestión de cobrosdel área de planillaje de la red pública integral de salud [Analysis of the collection management of the payroll area of the comprehensive public health network]. http://repositorio.ug.edu.ec/handle/redug/46239
Ruiz, J. A. (2012). Productividad en las tareas admisnistrativas [Administrative tasks productivity]. España: Zadecon.
Sallenave, J.-P. (2002). La Gerencia Integral [Integral Management]. Bogotá: Grupo Editorial Norma.
Sasso, J. (2011). La Seguridad Social en el Ecuador, historia y cifras [Social Security in Ecuador, history and figures]. https://n9.cl/x8n2i
Valbuena, M., & Morillo, R., & Salas, D. (2006). Sistema de valores en las organizaciones [Value system in organizations]. Omnia, 12(3),60-78.
Vera-Colina, M. (2013). Gerencia basada en valor y gerencia financiera [Value-based management and financial management]. Tendencias, 1(2), 109-132.
Yánez, J., & Yánez, R. (2012). Auditorías, Mejora Continua y Normas ISO: factores clave para la evolución de las organizaciones. Ingeniería Industrial [Audits, Continuous Improvement and ISO Standards: key factors for the evolution of organizations. industrial engineering]. Actualidad y Nuevas Tendencias, III(9),83-92.
©2021 por los autores. Este artículo es de acceso abierto y distribuido según los términos y condiciones de la licencia Creative Commons Atribución-NoComercial-CompartirIgual 4.0 Internacional (CC BY-NC-SA 4.0) (https://creativecommons.org/licenses/by-nc-sa/4.0/).