http://dx.doi.org/10.35381/r.k.v5i2.876
Prototipo de reconocimiento facial para mejorar el control de asistencia de estudiantes en UNIANDES, Quevedo
Facial recognition prototype to improve student attendance control at UNIANDES, Quevedo
Steven Bryan Lara-Jacho
Universidad Regional Autónoma de los Andes, Quevedo
Ecuador
https://orcid.org/0000-0003-2694-3229
Luis Orlando Albarracín-Zambrano
uq.luisalbarracin@uniandes.edu.ec
Universidad Regional Autónoma de los Andes, Quevedo
Ecuador
https://orcid.org/0000-0002-3164-5229
Dionisio Vitalio Ponce-Ruiz
Universidad Regional Autónoma de los Andes, Quevedo
Ecuador
https://orcid.org/0000-0002-5712-4376
Recibido: 17 de mayo de 2020
Revisado: 13 de junio de 2020
Aprobado: 21 de julio de 2020
Publicado: 01 de agosto de 2020
RESUMEN
La investigación tiene por objetivo diseñar un prototipo de reconocimiento facial para mejorar el control de asistencia de estudiantes en UNIANDES – Quevedo, para la identificación facial de los estudiantes al laboratorio de cómputo. El uso de este prototipo logró automatizar el proceso de registro de asistencia a clases de los docentes y estudiantes en los laboratorios de cómputo mediante el reconocimiento facial, facilitando esta tarea con rapidez y exactitud. El docente se coloca frente a la cámara que está en la parte de afuera del laboratorio de cómputo, por reconocimiento facial se activa el dispositivo que abre la puerta, enciende el aire acondicionado y las luces. Posteriormente los estudiantes se colocan uno por uno frente a la cámara que realiza la detección del rostro comparándolos con los almacenados en la base de datos.
Descriptores: Desarrollo endógeno; cultura y desarrollo; tecnología adecuada; reconocimiento de formas. (Palabras tomadas del Tesauro UNESCO).
ABSTRACT
The objective of the research is to design a facial recognition prototype to improve the attendance control of students in UNIANDES - Quevedo, for the facial identification of students to the computer laboratory. The use of this prototype was able to automate the class attendance registration process of teachers and students in computer labs through facial recognition, facilitating this task quickly and accurately. The teacher stands in front of the camera that is outside the computer lab, facial recognition activates the device that opens the door, turns on the air conditioning and lights. Subsequently, the students face the camera one by one, which performs face detection, comparing them with those stored in the database.
Descriptors: Endogenous development; cultura y desarrollo; appropriate technology; pattern recognition. (Words taken from the UNESCO Thesaurus).
INTRODUCCIÓN
Los dispositivos electrónicos de reconocimiento facial están siendo utilizados con mayor frecuencia para reconocer la identidad de personas y permitir el acceso a edificios, empresas o instituciones, brindando mayor seguridad, así la seguridad a través de la tecnología se hace frecuente e indispensable con la finalidad de controlar de modo efectivo los intereses de una determinada institución o empresa (Bravo, et al, 2018), de ese modo, existen diversos instrumentos y tecnología de medición, los cuales varían en función de la capacidad de resolución de cámaras, software, hardware, electrónica, siendo de gran o menor valor económico (Cadena-Moreano, et al., 2019).
En cuanto a la técnica de reconocimiento fácil, la más común se basa en la identificación frontal de la persona, la cual podría ser empleada en pequeñas empresas en donde no se amerite un alto nivel de seguridad, posibilitando coordinar el control del personal en función a los objetivos propuestos por la gerencia (Cadena-Moreano, et al., 2017), siendo considerable emplear seguridad digital en 3D con la finalidad de transcender las debilidades del reconocimiento bidimensional (Correa, et al., 2013).
Otro aspecto a tener en cuenta es la seguridad digital de los datos recopilados mediante el dispositivo de reconocimiento facial, siendo necesario almacenarlos y organizarlos en base de datos bajo criterios que contribuyan a mantener la confidencialidad de la información recopilada, siendo utilizados exclusivamente en concordancia con las políticas institucionales (Hernández-Rodríguez, 2018), para lo cual, la organización debe contar con un protocolo de seguridad sustentado desde las leyes ecuatorianas con la finalidad de estar en el marco de la ley (Proaño-Escalante & Gavilanes-Molina, 2018).
Es fundamental que el personal encargado de operar el sistema de seguridad digital en todas sus facetas se encuentre debidamente capacitado y certificado para al manejo operativo del mismo (Fernández-Alemán, et al., 2015), de ese modo la organización tiende a mejorar sus procesos internos en conformidad de brindar no solo seguridad al cliente interno, sino al externo, fomentando una imagen institucional mediante la cual se genera perspectivas favorables, atrayendo posibles clientes en beneficio de la productividad de la institución (Aldana & Piña, 2017), así las organizaciones se entronizan a la era digital de la seguridad, constituyéndose en versátil frente a la realidad social global (Chirinos-Martínez, et al., 2019).
Con la finalidad de optimizar los procesos internos de la Universidad Regional Autónoma de Los Andes (UNIANDES), sede Quevedo en el Ecuador, se ha gestionado diseñar un prototipo para la identificación facial de los estudiantes al laboratorio de cómputo, proyectándose así no solo a mejora de la seguridad interna, sino, el desarrollo de competencias profesionales en razón de construir un dispositivo en donde los investigadores han tenido la oportunidad de demostrar un aprendizaje activo en razón de resolver conflictos que serán parte de su desempeño profesional (Albarracín-Zambrano, et al., 2020).
El prototipo se basa en la tecnología en Raspberry Pi 4 y programa Python por cuanto tienen características accesibles para responder a las necesidades presupuestarias de la investigación, así como a las expectativas de las autoridades de UNIANDES en solucionar la problemática de seguridad interna por medio del reconocimiento facial (Ruiz-Hernández & Fernández-García, 2013), en este sentido, se utilizó el miniordenador y cámara Raspberry Pi 4, el programa Python que permite la codificación y configuración de programas avanzados, se usó la técnica de reconocimiento facial Eigen-faces que identifica las características faciales de las personas mediante algoritmos estructurados y a su vez enlazados con una base de datos. Los registros de asistencia a clases de docentes y estudiantes al laboratorio de cómputo se pueden visualizar en una página web. (Molina-Chalacan, et al., 2020).
En funcion de lo expuesto, la investigación tiene por objetivo diseñar un prototipo de reconocimiento facial para mejorar el control de asistencia de estudiantes en UNIANDES – Quevedo, para la identificación facial de los estudiantes al laboratorio de cómputo, mediante un proceso sistemático de construcción del conocimiento en fusión de teoría y práctica en razón de promover en el estudiante capacidades de innovación, creatividad, indagación, reflexión, búsqueda de alternativas viables y efectivas, promoviéndose un aprendizaje sustentando desde el constructivismo como corriente pedagógica (García-Oberto, 2020).
PRODUCTO TECNOLÓGICO
El prototipo está conformado por varios dispositivos, se instaló una cámara Raspberry Pi en el puerto de cámara-video, que captura los frames de los docentes y estudiantes para su análisis en un mini ordenador llamado Raspberry Pi 4, se utilizó el lenguaje de programación Python que es compatible y está incluido en el sistema.
Se conectó el cable HDMI desde el miniordenador al monitor del computador principal. Se añadió un repetidor el cual permite enviar los datos, calculando la fecha y hora cada cierto tiempo, mientras se va actualizando constantemente.
Se usaron las librerías de visión por computador llamado OpenCV., luego se subieron los registros a la base de datos cuyo motor es MySQL, donde se muestra la información de la asistencia de los docentes y estudiantes a clases en listados por cursos en un sitio web.
Para construir la estructura del sitio web se usó el lenguaje de etiquetado HTML, se utilizó el lenguaje de diseño gráfico conocido como CSS y se creó las clases con estilos que mejoran la apariencia de las páginas, con el uso del lenguaje de programación interpretado en JavaScript, se obtuvo dinamismo y validación al sitio web para así lograr una interfaz amigable con los usuarios, del lado del servidor se usó el lenguaje PHP para llevar la conexión con la base de datos y la gestión de los registros entre ésta y el sitio web.
Se conecta un sensor que activa el encendido del aire acondicionado y posteriormente las luces de forma automatizada al realizar el reconocimiento facial del docente. El prototipo guarda los registros de asistencia en el caso de que falle la conexión a internet, hasta que haya una conexión estable, manteniendo la información almacenada de forma segura.
Diagrama navegacional
El diagrama de navegación explica el funcionamiento del sitio web que es el encargado de manejar un login de ingreso y a su vez registrar a los estudiantes y la asistencia, por otra parte se tiene la Raspberry Pi como unidad de control de los procesos que guarda imágenes simultaneas de los rostros de los estudiantes, docentes o personal que ingrese a los laboratorios de computo de UNIANDES Quevedo, se registren el sitio Web, esta tarjeta digital es la encargada mediante algoritmos de reconocimiento facial, y la codificacion mediante Phython enbebido en ella sobre la paltaforma Linux, quien mediante un procesos de emparejamiento reconoce lo rostros y da acceso al ingreso y registra su asistencia, de ser el caso de no reconocer el usuario debe registrarse como un usuario nuevo como se observa en la figura 1.

Figura 1. Diagrama Navegacional
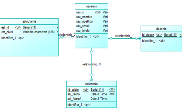
Modelo de base de datos
En el modelo de base de datos se puede determinar la organización lógica del almacenamiento de los datos obtenidos del prototipo de sistema automatizado del control de asistencia en los laboratorios de UNIANDES Quevedo, las tablas de la base datos propuestos como solución, con toda la información recolectada para llenar, por parte de los usuarios (docentes y estudiantes), registrándose fecha y hora, con sus atributos, como se observa en la figura 2.

Figura 2. Modelo de Base de Datos
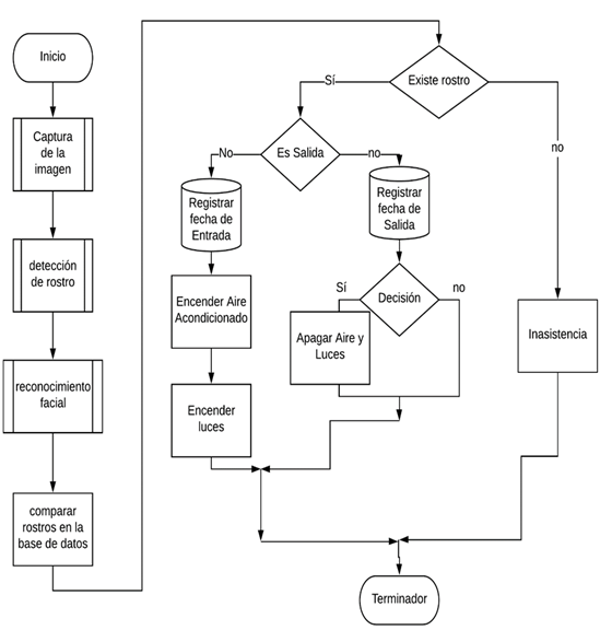
Diagrama de flujo
Este algoritmo tiene su inicio capturando la imagen detectando los rasgos físicos del rostro, luego compara los rostros en la base de datos, si no existe el registro de este rostro tendrá una inasistencia y termina, caso contrario si este registra su rostro tendrá su asistencia y guardara la hora de entra y salida del salón de clases, al momento que el primer alumno o maestro ingrese al salón de clases o laboratorio este activará el encendido del aire acondicionado y luces, en la hora de salida por decisión el sistema apagará todo. Como se puede observar en la figura 3.

Figura 3. Diagrama de Flujo
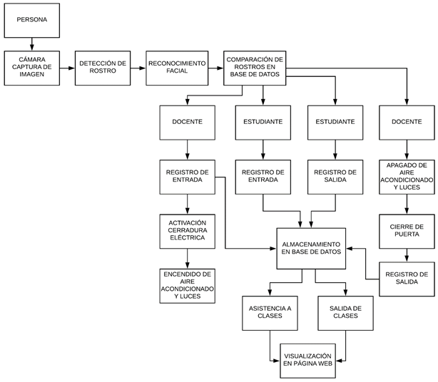
Diagrama de bloque
Se muestra el funcionamiento en el instante que la cámara captura la imagen, hace la detección del rostro, realiza el reconocimiento facial, va comparar los rostros guardados en la base de datos, si son registrados registrara la hora de entrada y salida como se observa en la figura 4.

Figura 4. Diagrama de Bloques
Diseño final
En el diseño final se visualiza la utilización de diferentes dispositivos, y como unidad central de proceso y cerebro del funcionamiento del prototipo de reconocimiento facial para mejorar el control de asistencia de estudiantes en el laboratorio de cómputo, UNIANDES-Quevedo y de cómo se encuentran las interconexiones para que funcione, así se determinó en qué lugar corresponde cada componente, un módulo cámara de 5 megapíxeles compatible con Raspberry Pi, la cual cuenta con un lente de foco fijo, la misma que tiene una gran capacidad de adquirir fotos de alta resolución y un formato de vides de 1080p, una Raspberry pi 4 de 2gb de RAM, que permiten el desarrollo de aplicaciones y almacenamiento con bases de datos, módulos relest para el disparo de órdenes de manejo de dispositivos conectados a corriente alterna, una pantalla con conexión HDMI, así como periféricos: teclado y mouse, un módulo capacitor amplificador, como se observa en la figura 5.

Figura 5. Diseño Final
CONCLUSIÓN
El uso de este prototipo logró automatizar el proceso de registro de asistencia a clases de los docentes y estudiantes en los laboratorios de cómputo mediante el reconocimiento facial, facilitando esta tarea con rapidez y exactitud. El docente se coloca frente a la cámara que está en la parte de afuera del laboratorio de cómputo, por reconocimiento facial se activa el dispositivo que abre la puerta, enciende el aire acondicionado y las luces. Posteriormente los estudiantes se colocan uno por uno frente a la cámara que realiza la detección del rostro comparándolos con los almacenados en la base de datos quedando registrada la asistencia a clases con la fecha, hora de entrada y salida, los registros de asistencia a clases en el laboratorio de cómputo reposan en una página web diseñada para este propósito.
FINANCIAMIENTO
No monetario
AGRADECIMIENTO
A la Universidad Regional Autónoma de los Andes, Quevedo; por motivar e impulsar la investigación.
REFERENCIAS
Albarracín-Zambrano, L. O., Jalón-Arias, E. J., Guerrero-Burgos, K. L., & Llanganate- Peñafiel, J. M. (2020). Prototipo de control de entrada y salida para el parqueadero de UNIANDES-Quevedo. [Entry and exit control prototype for the UNIANDES-Quevedo parking lot]. Dilemas Contemporáneos: Educación, Política y Valores, 7(Especial febrero 2020), 1-10. https://doi.org/10.46377/dilemas.v33i1.2177
Aldana, J., & Piña, J. (2017). Calidad del servicio prestado al cliente por los instructores de gimnasios. [Quality of service provided to the client by gym instructors]. Revista Arbitrada Interdisciplinaria Koinonía, 2(3), 172-197.
Bravo, C, Ramírez, P., & Arenas, J. (2018). Aceptación del Reconocimiento Facial Como Medida de Vigilancia y Seguridad: Un Estudio Empírico en Chile. [Acceptance of Face Recognition as a Surveillance and Safety Measure: An Empirical Study in Chile]. Información tecnológica, 29(2), 115-122. https://dx.doi.org/10.4067/S0718-07642018000200115
Cadena-Moreano, J, La-Serna-Palomino, N, & Llano-Casa, A. (2019). Facial recognition techniques using SVM: A comparative analysis. [Técnicas de reconocimiento facial usando SVM: un análisis comparativo]. Enfoque UTE, 10(3), 98-111. https://dx.doi.org/10.29019/enfoque.v10n3.493
Cadena-Moreano, J. A., Montaluisa-Pulloquinga, R. H., Flores-Lagla, G. A., Chancúsig-Chisag, J. C., & Guaypatín-Pico, O. A. (2017). Reconocimiento facial con base en imágenes. [Image-based facial recognition]. Revista Boletín Redipe, 6(5), 143 - 151.
Chirinos-Martínez, A., Perozo-Martín, R., & Rodríguez-Acasio, F. (2019). Imágenes gerenciales de Organizaciones bajo un entorno versátil y competitivo. [Management images of Organizations in a versatile and competitive environment]. Revista Arbitrada Interdisciplinaria Koinonía, 4(8), 4-23. http://dx.doi.org/10.35381/r.k.v4i8.224
Correa, A., Jiménez, A. E., & Ortiz, F. A. (2013). Reconocimiento de rostros y gestos faciales mediante un análisis de relevancia con imágenes 3D. [Recognition of faces and facial gestures through relevance analysis with 3D images]. REVISTA DE INVESTIGACIÓN, DESARROLLO E INNOVACIÓN, 4(1), 7-20. https://doi.org/10.19053/20278306.2563
Fernández-Alemán, J, Sánchez-Henarejos, A, García-Amicis, V, Toval, A, Sánchez-García, A, & Hernández-Hernández, I. (2015). Estudio sobre la importancia y la seguridad de uso de las contraseñas en el ámbito laboral sanitario. [Study of the importance and security level of passwords in the healthcare setting]. Gaceta Sanitaria, 29(1), 74-76. https://dx.doi.org/10.1016/j.gaceta.2014.07.003
García-Oberto, C. (2020). Andragogía en los estudios de postgrado. Una perspectiva teórica dialógica fenomenológica. [Andragogy in postgraduate studies. A Phenomenological Dialogical Theoretical Perspective]. EPISTEME KOINONIA, 3(5), 4-26. http://dx.doi.org/10.35381/e.k.v3i5.526
Hernández-Rodríguez, S. (2018). El reto de la era digital: privacidad y confidencialidad de la información de pacientes. [The challenge of the digital age: privacy and confidentiality of patient information]. Gen, 72(1), 00-01.
Molina-Chalacan, L. J., Giler-Chango, J. L., & Albarracín-Zambrano, L. O. (2020). Prototipo para el control inmótico de oficinas UNIANDES Quevedo. [Prototype for imotic control of UNIANDES Quevedo offices]. Dilemas Contemporáneos: Educación, Política y Valores, 7(Especial febrero 2020), 1-10. https://doi.org/10.46377/dilemas.v33i1.2176
Proaño-Escalante, R, & Gavilanes-Molina, A. (2018). Estrategia para responder a incidentes de inseguridad informática ambientado en la legalidad ecuatoriana. [Strategy for responding to computer incidents of insecurity set in Ecuadorian law]. Enfoque UTE, 9(1), 90-101. https://dx.doi.org/10.29019/enfoqueute.v9n1.229
Ruiz-Hernández, A, & Fernández-García, J. (2013). Principios de bioseguridad en los servicios estomatológicos. [Biosafety principles in stomatological services]. Medicentro Electrónica, 17(2), 49-55.
©2020 por los autores. Este artículo es de acceso abierto y distribuido según los términos y condiciones de la licencia Creative Commons Atribución-NoComercial-CompartirIgual 4.0 Internacional (CC BY-NC-SA 4.0) (https://creativecommons.org/licenses/by-nc-sa/4.0/).