http://dx.doi.org/10.35381/s.v.v5i1.1464
Atención triaje y gestión de calidad del servicio de emergencia. Caso: Hospital Luis Fernando Martínez de Cañar
Triage care and quality management of the emergency service. Case: Luis Fernando Martínez de Cañar Hospital
José Ricardo Molina-Narváez
jose.molina.75@est.ucacue.edu.ec
Universidad Católica de Cuenca, Cuenca
Ecuador
https://orcid.org/0000-0002-2250-5662
Sergio Hernando Castillo-Galvis
sergio.castillo.26@ucacue.edu.ec
Universidad Católica de Cuenca, Cuenca
Ecuador
https://orcid.org/0000-0003-1196-4748
Recepción: 10 de agosto 2021
Revisado: 15 de septiembre 2021
Aprobación: 15 de noviembre 2021
Publicación: 01 de diciembre 2021
RESUMEN
Objetivo: Analizar la atención Triaje y gestión de calidad del servicio de emergencia en el Hospital Luis Fernando Martínez de Cañar del Ecuador. Método: Descriptiva observacional no experimental. Resultados: La confianza que el usuario tiene al ser atendido en la unidad de emergencia se encuentra en un 48%, todos estos elementos analizados se enfocan en fenómeno de inseguridad con la que la colectividad acude, afectando la credibilidad, confianza y seguridad del hospital. Conclusión: Se evidencia la necesidad urgente de implementar una propuesta de cambio del sistema asistencial de servicio, con la incorporación de aspectos adecuados de información objetiva y redistribución de los servicios dentro de la unidad de emergencia, todo esto enlazado en la propuesta de la gestión de calificación de Manchester.
Descriptores: Triaje; tarjeta de triaje; zona de triaje. (Tomado de Decs).
ABSTRACT
Objective: To analyze the Triage care and quality management of the emergency service at the Luis Fernando Martínez de Cañar Hospital in Ecuador. Method: Non-experimental observational descriptive. Results: the confidence that the user has when being treated in the emergency unit is 48%, all these elements analyzed focus on the phenomenon of insecurity with which the community comes, affecting the credibility, trust and security of the hospital. Conclusion: There is an urgent need to implement a proposal to change the service assistance system, with the incorporation of adequate aspects of objective information and redistribution of services within the emergency unit, all this linked in the proposal of the management of Manchester rating.
Descriptors: Triage; triage card; triage zone. (Taken from Decs).
INTRODUCCIÓN
El hospital Luis Fernando Martínez de Cañar, cuenta con cuatro especialidades básicas en su cartelera de servicios: cirugía, ginecología, pediatría y medicina interna, adicional cuenta con odontología, psicología y nutrición; el área con mayor demanda es el servicio de emergencia, debido a la emergencia sanitaria COVID-19 que inicio el 16 de marzo de 2020, del cual surge la necesidad de clasificar por nivel de prioridad las atenciones, para ser referidas o derivadas, esto se logra durante el triaje con la participación del equipo de enfermería y médico asistencial 1 2 3, por esto, es preciso que exista un sistema que se acople a un Plan Estratégico para mejorar la calidad de atención de salud, como complemento, que asegure a los usuarios externos la atención empleando el sistema de triaje y no solamente por orden de llegada 4 5 6, para lo cual se implementara plan como un clasificador de escala de gravedad, lo que permitirá establecer un proceso acorde a la codificación preliminar de los pacientes, antes de la valoración, diagnóstico y tratamiento en el servicio de emergencias, lo que favorece al paciente sea atendido de forma eficaz, oportuna, adecuada, y sobre todo de calidad, lo que limitaría el daño y las secuelas 7 8 9 10.
Por tal motivo, la investigación tiene como objetivo analizar la atención Triaje y gestión de calidad del servicio de emergencia en el Hospital Luis Fernando Martínez de Cañar del Ecuador.
MÉTODO
Tipo de investigación
Descriptiva observacional no experimental 11
Población
La población fue de 70 sujetos que cumplen de usuarios en las atenciones de los servicios de emergencia del hospital Luis Fernando Martínez de Cañar, a quienes se le aplicó muestreo simple al azar, aplicándose encuesta y un instrumento tipo cuestionario de 21 ítems de cinco alternativas en escala Likert, siendo validado por juicio de cinco expertos y Alfa de Cronbach con resultado de 0,93 siendo confiable para su aplicación.
Procedimiento estadístico de la información
Se procesó la información recopilada de la encuesta mediante estadística descriptiva 12.
Ética de la investigación
Se cumplió con protocolos COPE, Helsinki, consentimiento informado, se declara que no se experimentó con humanos o animales, ni existe conflicto de interés 13.
RESULTADOS
Antes de entrar en consideraciones, es indispensable exhortar que los resultados se centran en relatar y orientar el conocimiento, influencia, seguridad, estructura, calidad de servicio y la necesidad, de las cuales la población frente a los servicios de salud recibidos en la unidad de emergencia, confiesa del hospital básico Luis Fernando Martínez, en un rango de variables que desintegra un grupo de respuestas.
De conformidad con las encuestas realizadas de un muestreo de 70 usuarios del universo de 100 atenciones en la unidad de emergencia, se pudo cumplir con la meta planteada, resultando que el 70% de la población pertenece al cantón Cañar, de las cuales un 77% son mestizos y el 23% indígenas lo que conlleva a determinar que aún existe la aplicación de su cultura en la medicina ancestral acudiendo al hospital por temas que ya no pueden resolver en la comunidad, los pacientes que acuden al hospital están entre un rango de 18 a 48 años con un 80% y con un mínimo de 1% más de 70 años, en su mayor parte son de género femenino con un 60% y un 40% masculino, con esta descripción de origen se fraccionan las siguientes variables en torno a las respuestas:
Variable en la atención
En cuanto al nivel de satisfacción de lo que corresponde a la atención en la clasificación del grado de gravedad se encuentra en un 60% sin embargo, el interés que presta el médico y enfermería reciben una calificación del 51%, frente a los horarios de atención del sistema de emergencia la población califica un 40%, en referencia a la expectativa de la atención responde 56% todos los resultados obtenidos se encuentran en el nivel 3 de conformidad, lo que se entendería que el usuario mantiene una opinión neutral, es decir no se cubre con las expectativas que se esperaba del hospital ante la atención que brindan a la colectividad, denotando la insatisfacción y baja calidad en la atención, por lo que no se cumple con la misión de la institución.
Variable del servicio
Resulta así mismo importante indicar que los resultados obtenidos de la opinión que mantiene la colectividad sobre el servicio del área de emergencia, manifiestan el 55% que recibieron información sobre el tiempo de espera para ser atendidos, el 48% resuelven que no están conformes con el tiempo que esperaron, a esto se adhiere que el paciente se halla inconforme con el personal para solventar su requerimiento ubicándose en un 54%, conjuntamente con todos los elementos expuestos los pacientes infieren en un 51% no estar conformes con el trato que reciben durante su atención en la unidad de emergencia, en tal contexto el resultado enfoca la insatisfacción del usuario antes de su atención, es preocupante que la colectividad mantenga un criterio del servicio sobre un nivel 3, esto quiere decir que no se cumple la calidad y eficiencia en la atención médica, para regular es importante implementar criterios operativos, técnicos y administrativos.
Variable en seguridad
Toda atención debería encaminarse en garantizar la seguridad en la calidad de los servicios de la unidad de emergencia, motivo por el cual se evidencia en las respuestas generadas por los encuestados se direccionan en su totalidad en el nivel 3 de calificación, con un 38% que las prendas de protección y uniformes no cumplen las expectativas, la falta de información y señalización sobre el funcionamiento de la unidad de emergencia con un 54%, la confianza que el usuario tiene al ser atendido en la unidad de emergencia se encuentra en un 48%, todos estos elementos analizados se enfocan en fenómeno de inseguridad con la que la colectividad acude, afectando la credibilidad, confianza y seguridad del hospital.
Variable de la salud
Los sistemas de salud han estado en constante transformación, enfocados en prevención, promoción y prestación de la atención médica, poniendo como base de aplicación el Modelo de Atención Integral de Salud MAIS, con estos antecedentes expresa los resultados de la información clara y sencilla que emite el médico y las enfermeras a los pacientes y sus familiares en un 54% , frente a la infraestructura y equipamiento biomédico que cuenta la unidad de emergencia respondieron con un 64 % los usuarios, apuntalando en el nivel 3 de calificación de la calidad, resultado susceptible que genera la atención de calidad, sin enfoque al eje fundamental que la constitución remite ante la accesibilidad de la salud.
DISCUSIÓN
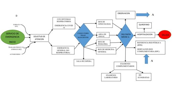
Resulta interesante y porque no decirlo oportuno, realizar una propuesta que permitirá mejorar el sistema atención de la unidad de emergencia del hospital Luis Fernando Martínez, este se encuentra enfocado en varios puntos variables que fueron el resultado de la encuesta realizada a los usuarios en la atención, para tal efecto encajaría de manera positiva la Gestión de Calidad en la Atención del Servicio de Emergencia, enfocado básicamente en la clasificación del sistema de Manchester 14 15 16 17, cumpliendo con la eficiencia, eficacia, seguridad, confianza como se puede expresar en la siguiente figura 1.

Figura 1. Método de selección y clasificación de pacientes de emergencia.
Paso 1: Información y visibilidad
Como primer paso, se busca básicamente enfatizar la importancia que tiene la información y visibilidad 18 19 20, concientizando desde el líder de la institución para que se enfoque en la implementación de una señalética que permita a los usuarios identificar claramente los riesgos, los compromisos y los niveles de gravedad que van a ser atendidos conforme las necesidades de los pacientes y familiares que acuden a la casa de salud 21 22 23, en tal sentido se dispondría desde la Dirección Médica a la unidad de Calidad y Mantenimiento, como se observa en la figura 2.

Figura 2. Flujograma de proceso interno.
Elaboración: Los autores.
Lo que se pretende con este flujograma es identificar la necesidad, los términos de referencia y solventar presupuesto que en base al estudio previo sobre los lugres estratégicos y de mayor afluencia en el área de emergencia, ingreso y salida, para que se cumpla primero el proceso administrativo oferente que diseñe propuestas de mapas de flujos internos y la estructura organizacional, lo que se lograría escalar el nivel óptimo de satisfacción del personal tanto interno como externo, siendo coherente indicar que uno de los puntos más demandados de los resultados investigados, fueron la falta de información y señalética, dando un resultado a largo plazo a favor de la institución, sobre la opinión externa 24.
Punto 2: Coordinación equipo operativo
La unidad de emergencia es el primer lugar de asistencia médica para la población, por lo que se ve más que necesario aplicar un plan de mejoramiento de calidad en la atención, fundamentados en la escala de Manchester, el mismo que será modificado y aplicado a la realidad del hospital básico, como refuerzo básico e importante se aplicara un plan de capacitación para el personal de la unidad de emergencia y sus áreas conexas, según el siguiente protocolo de calificación, como puede inferir en la figura 3:
|
NIVEL |
CLASIFICACION |
COLOR |
TIEMPO PARA LA ATENCION |
AREA DE ABORDAJE |
|
I |
CRITICO -RESUCITACION: ABORDAJE INMEDIATA |
ROJO |
0 MINUTOS |
AREA DE SHOCK 1 |
|
II |
EMERGENCIA |
NARANJA |
15 – 20 MINUTOS |
AREA DE SHOCK 2 |
|
III |
URGENCIA |
AMARILLO |
60 MINUTOS |
BOX DE GINECOLOGIA PEDIATRIA, MEDICINA GENERAL Y CIRUGIA |
|
IV |
ESTÁNDAR: URGENCIA MENOR |
VERDE |
2 HORAS |
BOX DE ATENCION RAPIDA |
|
V |
NO URGENTE :SIN URGENCIA |
AZUL |
4 HORAS |
CONSULTORIO DE TRIAGE CONTRAREFERENICA AL CENTRO DE SALUD |
Figura 3. Flujograma de proceso interno.
Elaboración: Los autores.
Es por ello que se pretende humanizar la atención médica 25 26 27, ya que el paciente no debe ser minimizado o tratado de forma diferente por la enfermedad que presente, de ahí surge la importancia del buen trato, cordialidad, paciencia y calidad, que el paciente sienta que se encuentra en el lugar adecuado y confié en el criterio médico para su recuperación oportuna, es de esta manera que se solventara la segunda problemática de insatisfacción en la atención medica durante la emergencia, lo que se pretende con este modelo es subsanar la insatisfacción del usuario durante el momento de su atención, de tal manera que en un siguiente estudio el nivel de calificación sea excelente.
Punto 3: Medios de competencia
La problemática fundamental que se pudo inferir dentro de los resultados obtenidos de la encuesta, fue la falta de equipamiento médico e infraestructura del hospital, previo al estudio de la presente investigación se identificó que el hospital tiene 45 años en funcionamiento en la Avenida Colon y Panamericana Sur, sin haber realizado cambios en su edificación o equipamiento, se cree que la falta de gestión de la dirección médica de la institución no a permitido que se mejore el sistema hospitalario, de tal manera se propone un flujograma de procesos para adquisición de equipos y mejora de la infraestructura sanitaria, como aplicación directa al sistema administrativo y operativo como lo revela en la figura 4:

Figura 4. Flujograma de aplicación escala de Manchester.
Elaboración: Los autores.
Con bases expuestas en las normativas y leyes que regulan los actos de los servicios públicos del estado, es importante que la institución realice proceso de selección de reclutamiento de personal, para llenar las vacantes del personal operativo que por varias situaciones son desvinculados, se lograría mantener siempre los servicios médicos disponibles dentro de los horarios establecidos en el hospital, pretendiendo de esa manera cumplir con la misión y visión institucional, sobre el libre acceso al sistema de salud de manera eficiente y de calidad para el usuario interno y externo 28 29 30.
Punto 4: Integración de la gestión
Siendo un punto focal la calificación de nivel 3, como resultado de la encuesta dentro de un parámetro de escala del 1 al 5, siendo 1 pésimo y 5 excelente, frente a la satisfacción y calidad en el servicio de atención medica que brinda la unidad de emergencia a la colectividad, no cubre las expectativas internas y externas, detectando los siguientes problemas y a su vez proponiendo estrategias y solución para el cambio que urge en el sistema de salud del hospital, tanto para el nivel operativo y administrativo, como se informa a continuación en la tabla 1:
Tabla 1.
Integración de gestión.
|
Problemática |
Táctica |
Gestión |
Comprometido |
|
Falta de información sobre el proceso de ingreso atención de emergencia |
Aplicación de modelo Manchester |
Capacitación personal de emergencia |
Unidad de calidad de los servicios |
|
Inseguridad del paciente al acudir a la atención de emergencia |
Humanizar la atención médica |
Retroalimentación personal emergencia sobre el trato al paciente |
Unidad de Calidad de los servicios – Talento Humano |
|
Disminución de personal operativo por desvinculación o jubilaciones |
Planificación de talento humano |
Informe técnico motivado de necesidad institucional |
Unidad de talento humano-financiero |
|
Carencia de señalética, e información visible de los sistemas de salud de emergencia |
Estudio y planteamiento de la identificación de la necesidad |
Elaborar documentos administrativos proceso de adquisición |
Unidad Calidad-Mantenimiento-Gestión de Riesgos- financiero |
|
Uniformes y prendas de protección no adecuados para emergencia |
Distribución de insumos de protección |
Descarga de insumos y uniformes adecuados |
Medico Ocupacional- Talento humano-bodega |
|
No existe clasificación de gravedad del paciente |
Aplicación del modelo de Manchester |
Seguimiento al cumplimiento de la normativa |
Calidad de los servicios y personal de emergencia |
|
Falta de equipamiento e infraestructura sanitaria |
Propuestas de repotenciación o reposición de equipamiento y estructura |
Elaboración de los documentos habilitantes para solicitud nivel central. |
Mantenimiento- bodega-custodios de los equipos |
Elaboración: Los autores.
Desde la perspectiva general sobre las evidencias antes descritas, se pudo establecer la problemática en el sistema de atención y la falta de calidad del servicio de emergencia, los cuales fueron establecidos como objetivo de la presente investigación encontrar soluciones a los nudos críticos del nivel 3 de satisfacción del paciente, por lo que se plantea el plan de mejora continua sobre, lo que aportaría de manera positiva y porque no decirlo, de ejemplo para otras unidades, realicen réplicas de retroalimentación para cumplir con la misión institucional del Ministerio de Salud Pública.
CONCLUSIONES
En congruencia el Estado al garantiza el derecho a la vida y la gratuidad en la prestación de los servicios de salud, se enfota también en el trato igualitario sin discriminación alguna, por lo que los sistemas complementarios de salud deben estar en constante mejoramiento y retroalimentación, para que la prevención, provisión y prestación de los servicios cumplan los estándares de calidad y satisfacción del usuario interno y externo, en tal sentido la presente investigación se orientó en los siguientes objetivos de análisis sobre la atención de la unidad de emergencia del hospital:
Nudos críticos que originan el retraso en la atención médica del paciente que acude al servicio de emergencia, si bien es cierto que la existencias de las dificultades presentadas durante la atención sanitaria en la unidad de emergencia como lo indica los resultados de la encuesta, surge por la falta de personal médico y enfermeras capacitadas en el sistema de atención acorde a niveles y escalas de calificación de gravedad, así como infraestructura y equipamiento no acorde al área de servicio asistencial, se convierte en uno de los aspectos generales y más comunes de insatisfacción de los usuarios internos y porque no decirlos externos, demostrando una sensación de desconfianza y desprestigio institucional, lo que lleva a concluir que los pacientes acuden por ser el único medio cercano para atención, mas no porque este cumpla con los parámetros de calidad que espera el paciente.
Canales de información de la prestación del servicio de salud de emergencia del hospital, la inexistencia de canales de información escritos y hablados ha generado una particularidad negativa frente al veredicto que la colectividad tiene del hospital, pese que el Ministerio de Salud Pública cuenta con una guía de gestión establecido a nivel nacional, enfocado en la prevención de las enfermedades, la atención prioritaria, e incluso hasta la aplicación de medicina ancestral o alternativa, como efecto mismo se desarrolla en el lugar donde la población mayoritaria es indígena, de ahí se genera los roles importantes del profesional de la salud, de expresarse en el idioma que sea descifrable para el paciente y sus familiares discernir, lo que daría como resultado la satisfacción del deber cumplido en todo su entorno, formando de esa manera un equilibrio entre paciente, medico e institución.
Parámetros adecuados para la elaboración del triaje Manchester, conforme a la aplicación de la encuesta y los resultados obtenidos de un muestreo de personas que acuden a la atención en emergencia, se evidencia la necesidad urgente de implementar una propuesta de cambio del sistema asistencial de servicio, con la incorporación de aspectos adecuados de información objetiva y redistribución de los servicios dentro de la unidad de emergencia, todo esto enlazado en la propuesta de la gestión de calificación de Manchester, reconociendo que brindar un servicio de calidad, eficiencia y eficacia, atribuyen un papel fundamental para que la población acuda por confiabilidad y buena atención, con una planificación presupuestaria, de talento humano y de conocimiento, para preparación al personal sanitario del hospital Luis Fernando Martínez de Cañar.
CONFLICTO DE INTERÉS
Los autores declaran que no tienen conflicto de interés en la publicación del artículo.
FINANCIAMIENTO
Autofinanciado.
AGRADECIMIENTO
A la Universidad Católica de Cuenca, y al Hospital Luis Fernando Martínez del Cantón Cañar, Ecuador; por apoyar el desarrollo de la investigación.
REFERENCIAS
1. Soler W, Gómez Muñoz M, Bragulat E, Alvarez A. El triaje: herramienta fundamental en urgencias y emergencias [Triage: a key tool in emergency care]. An Sist Sanit Navar. 2010;33 Suppl 1:55-68. Spanish. PMID: 20508678.
2. Liang W, Yao J, Chen A, Lv Q, Zanin M, Liu J, Wong S, Li Y, Lu J, Liang H, Chen G, Guo H, Guo J, Zhou R, Ou L, Zhou N, Chen H, Yang F, Han X, Huan W, Tang W, Guan W, Chen Z, Zhao Y, Sang L, Xu Y, Wang W, Li S, Lu L, Zhang N, Zhong N, Huang J, He J. Early triage of critically ill COVID-19 patients using deep learning. Nat Commun. 2020 Jul 15;11(1):3543. doi: 10.1038/s41467-020-17280-8. PMID: 32669540; PMCID: PMC7363899.
3. Russell B, Vogrin S, Philip J, Hennessy-Anderson N, Collins A, Burchell J, Le B, Brand C, Hudson P, Sundararajan V. Triaging the Terminally Ill-Development of the Responding to Urgency of Need in Palliative Care (RUN-PC) Triage Tool. J Pain Symptom Manage. 2020 Jan;59(1):95-104.e11. doi: 10.1016/j.jpainsymman.2019.08.009. Epub 2019 Aug 14. PMID: 31419540.
4. Christian MD. Triage. Crit Care Clin. 2019 Oct;35(4):575-589. doi: 10.1016/j.ccc.2019.06.009. Epub 2019 Jul 27. PMID: 31445606; PMCID: PMC7127292.
5. Christ M, Grossmann F, Winter D, Bingisser R, Platz E. Modern triage in the emergency department. Dtsch Arztebl Int. 2010 Dec;107(50):892-8. doi: 10.3238/arztebl.2010.0892. Epub 2010 Dec 17. PMID: 21246025; PMCID: PMC3021905. Tam HL, Chung SF, Lou CK. A review of triage accuracy and future direction. BMC Emerg Med. 2018 Dec 20;18(1):58. doi: 10.1186/s12873-018-0215-0. PMID: 30572841; PMCID: PMC6302512.
6. Kucewicz-Czech E, Damps M. Triage during the COVID-19 pandemic. Anaesthesiol Intensive Ther. 2020;52(4):312-315. doi: 10.5114/ait.2020.100564. PMID: 33165882.
7. Kuriyama A, Urushidani S, Nakayama T. Five-level emergency triage systems: variation in assessment of validity. Emerg Med J. 2017 Nov;34(11):703-710. doi: 10.1136/emermed-2016-206295. Epub 2017 Jul 27. PMID: 28751363.
8. Yuzeng S, Hui LL. Improving the wait time to triage at the emergency department. BMJ Open Qual. 2020 Feb;9(1):e000708. doi: 10.1136/bmjoq-2019-000708. PMID: 32019749; PMCID: PMC7011881.
9. Azeredo TR, Guedes HM, Rebelo de Almeida RA, Chianca TC, Martins JC. Efficacy of the Manchester Triage System: a systematic review. Int Emerg Nurs. 2015 Apr;23(2):47-52. doi: 10.1016/j.ienj.2014.06.001. Epub 2014 Jun 18. PMID: 25087059.
10. Gómez-Angelats E, Miró Ò, Bragulat Baur E, Antolín Santaliestra A, Sánchez Sánchez M. Triage level assignment and nurse characteristics and experience. Emergencias. 2018 Jun;30(3):163-168. English, Spanish. PMID: 29687670.
11. Thiese MS. Observational and interventional study design types; an overview. Biochem Med (Zagreb). 2014;24(2):199-210. doi: 10.11613/BM.2014.022. Epub 2014 Jun 15. PMID: 24969913; PMCID: PMC4083571.
12. von Elm E, Altman DG, Egger M, Pocock SJ, Gøtzsche PC, Vandenbroucke JP; STROBE Initiative. The Strengthening the Reporting of Observational Studies in Epidemiology (STROBE) Statement: guidelines for reporting observational studies. Int J Surg. 2014 Dec;12(12):1495-9. doi: 10.1016/j.ijsu.2014.07.013. Epub 2014 Jul 18. PMID: 25046131.
13. Sessler DI, Imrey PB. Clinical Research Methodology 2: Observational Clinical Research. Anesth Analg. 2015 Oct;121(4):1043-1051. doi: 10.1213/ANE.0000000000000861. PMID: 26378704.
14. Christ M, Bingisser R, Nickel CH. Bedeutung der Triage in der klinischen Notfallmedizin [Emergency Triage. An Overview]. Dtsch Med Wochenschr. 2016 Mar;141(5):329-35. German. doi: 10.1055/s-0041-109126. Epub 2016 Mar 3. PMID: 26939102.
15. Hinson JS, Martinez DA, Cabral S, George K, Whalen M, Hansoti B, Levin S. Triage Performance in Emergency Medicine: A Systematic Review. Ann Emerg Med. 2019 Jul;74(1):140-152. doi: 10.1016/j.annemergmed.2018.09.022. Epub 2018 Nov 22. PMID: 30470513.
16. Zachariasse JM, Seiger N, Rood PP, Alves CF, Freitas P, Smit FJ, Roukema GR, Moll HA. Validity of the Manchester Triage System in emergency care: A prospective observational study. PLoS One. 2017 Feb 2;12(2):e0170811. doi: 10.1371/journal.pone.0170811. PMID: 28151987; PMCID: PMC5289484.
17. Zachariasse JM, van der Hagen V, Seiger N, Mackway-Jones K, van Veen M, Moll HA. Performance of triage systems in emergency care: a systematic review and meta-analysis. BMJ Open. 2019 May 28;9(5):e026471. doi: 10.1136/bmjopen-2018-026471. PMID: 31142524; PMCID: PMC6549628.
18. Sadowski B, Cantrell S, Barelski A, O'Malley PG, Hartzell JD. Leadership Training in Graduate Medical Education: A Systematic Review. J Grad Med Educ. 2018 Apr;10(2):134-148. doi: 10.4300/JGME-D-17-00194.1. PMID: 29686751; PMCID: PMC5901791.
19. Heinen M, van Oostveen C, Peters J, Vermeulen H, Huis A. An integrative review of leadership competencies and attributes in advanced nursing practice. J Adv Nurs. 2019 Nov;75(11):2378-2392. doi: 10.1111/jan.14092. Epub 2019 Jul 21. PMID: 31162695; PMCID: PMC6899698.
20. Shanahan R, Rosen B, Schofer J, Fisher AS, Wald D, Weiner S, Boles S, Cheaito MA, Bond MC, Kazzi A. Medical Student Leadership in Emergency Medicine. J Emerg Med. 2020 May;58(5):e233-e235. doi: 10.1016/j.jemermed.2020.02.023. Epub 2020 Apr 30. PMID: 32362373.
21. Streiff S, Tschan F, Hunziker S, Buehlmann C, Semmer NK, Hunziker P, Marsch S. Leadership in medical emergencies depends on gender and personality. Simul Healthc. 2011 Apr;6(2):78-83. doi: 10.1097/SIH.0b013e318209382b. PMID: 21358565.
22. Wayne DB, Cohen ER, McGaghie WC. Leadership in medical emergencies is not gender specific. Simul Healthc. 2012 Apr;7(2):134; author reply 134-6. doi: 10.1097/SIH.0b013e318242e27a. PMID: 22476328.
23. Stroben F, Schröder T, Dannenberg KA, Thomas A, Exadaktylos A, Hautz WE. A simulated night shift in the emergency room increases students' self-efficacy independent of role taking over during simulation. BMC Med Educ. 2016 Jul 15;16:177. doi: 10.1186/s12909-016-0699-9. PMID: 27421905; PMCID: PMC4946185.
24. Farrohknia N, Castrén M, Ehrenberg A, Lind L, Oredsson S, Jonsson H, Asplund K, Göransson KE. Emergency department triage scales and their components: a systematic review of the scientific evidence. Scand J Trauma Resusc Emerg Med. 2011 Jun 30;19:42. doi: 10.1186/1757-7241-19-42. PMID: 21718476; PMCID: PMC3150303.
25. Tehranineshat B, Rakhshan M, Torabizadeh C, Fararouei M. Compassionate Care in Healthcare Systems: A Systematic Review. J Natl Med Assoc. 2019 Oct;111(5):546-554. doi: 10.1016/j.jnma.2019.04.002. Epub 2019 May 4. PMID: 31060872.
26. Medeiros AC, Siqueira HC, Zamberlan C, Cecagno D, Nunes SD, Thurow MR. Comprehensiveness and humanization of nursing care management in the Intensive Care Unit. Rev Esc Enferm USP. 2016 Sep-Oct;50(5):816-822. English, Portuguese. doi: 10.1590/S0080-623420160000600015. PMID: 27982401.
27. Singh MM, Devi R. The limitations of humanising healthcare. BMJ. 2017 Jun 13;357:j2831. doi: 10.1136/bmj.j2831. PMID: 28611147.
28. Parenti N, Reggiani ML, Iannone P, Percudani D, Dowding D. A systematic review on the validity and reliability of an emergency department triage scale, the Manchester Triage System. Int J Nurs Stud. 2014 Jul;51(7):1062-9. doi: 10.1016/j.ijnurstu.2014.01.013. Epub 2014 Feb 2. PMID: 24613653.
29. de Magalhães-Barbosa MC, Robaina JR, Prata-Barbosa A, Lopes CS. Validity of triage systems for paediatric emergency care: a systematic review. Emerg Med J. 2017 Nov;34(11):711-719. doi: 10.1136/emermed-2016-206058. Epub 2017 Oct 4. PMID: 28978650.
30. Cronin JG. The introduction of the Manchester triage scale to an emergency department in the Republic of Ireland. Accid Emerg Nurs. 2003 Apr;11(2):121-5. doi: 10.1016/s0965-2302(02)00218-7. PMID: 12633631.
2021 por los autores. Este artículo es de acceso abierto y distribuido según los términos y condiciones de la licencia Creative Commons Atribución-NoComercial-CompartirIgual 4.0 Internacional (CC BY-NC-SA 4.0) (https://creativecommons.org/licenses/by-nc-sa/4.0/).